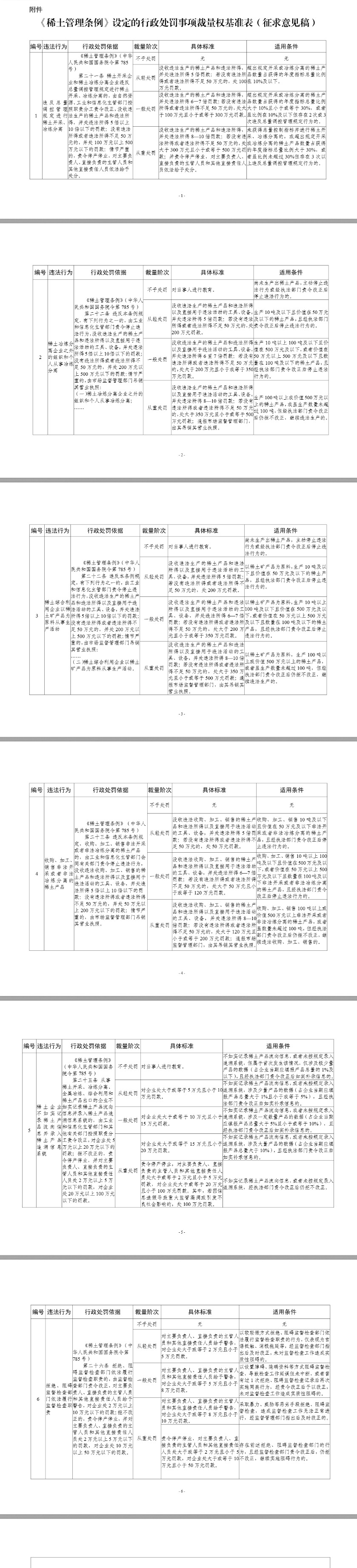
为更好地贯彻落实《稀土管理条例》,规范稀土领域行政处罚工作,提高依法行政水平,按照《国务院办公厅关于进一步规范行政裁量权基准制定和管理工作的意见》要求,工业和信息化部原材料工业司组织编制了《〈稀土管理条例〉设定的行政处罚事项裁量权基准表(征求意见稿)》。现向社会公开征求意见。

(文章来源:财联社)
文章来源:财联社
为更好地贯彻落实《稀土管理条例》,规范稀土领域行政处罚工作,提高依法行政水平,按照《国务院办公厅关于进一步规范行政裁量权基准制定和管理工作的意见》要求,工业和信息化部原材料工业司组织编制了《〈稀土管理条例〉设定的行政处罚事项裁量权基准表(征求意见稿)》。现向社会公开征求意见。

(文章来源:财联社)