4月23日晚间,双杰电气(300444)发布2026年第一季度报告。报告显示,公司当季实现营业收入5.55亿元,同比微降7.12%;净利润则飙升至2.81亿元,同比增长幅度达29615.01%。对比之下,上年同期,公司净利润仅为94.73万元。

双杰电气对此解释,业绩变动主要系公司及下属子公司北京杰新园企业管理发展中心(有限合伙)原持有的河北金力新能源科技股份有限公司股份,本期置换为佛山佛塑科技集团股份有限公司股份。期末,佛塑科技股份按公允价值计量,导致其他非流动金融资产金额变动,并计入未分配利润。
通俗而言,双杰电气并未通过主营业务销售或资产转让变现,而是根据新的会计准则,将2026年2月完成换股后所持有的佛塑科技股票,按照一季度末的市场价格进行了“重估”,差额部分直接计入净利润。这便造就了报表中营收略降、利润却暴增近三百倍的反差情形。
剔除掉这部分公允价值变动损益后,2026年一季度,双杰电气的扣非归母净利润则为-4987.09万元。
回溯来看,这场引发业绩巨变的“资产大置换”,其雏形最早可追溯至2024年。
2024年11月,佛塑科技披露重组预案,拟以发行股份及支付现金方式收购金力新能源100%股权,并向控股股东广新集团募集配套资金。
在这场交易中,双杰电气并非收购方,而是出售方。双杰电气及其控股子公司杰新园此前合计持有金力股份2118.83万股,占后者总股本的3.86%。重组完成后,双杰电气所持有的金力股份按照约定置换为佛塑科技股份,双杰电气及杰新园最终合计持有佛塑科技4628.93万股。
这一重组方案于2025年12月获中国证监会同意注册,并于2026年2月顺利完成股份发行上市。
根据交易草案,佛塑科技发行股份的价格为3.81元/股,双杰电气及北京杰新园对应的交易对价为1.76亿元。按照2月13日佛塑科技收盘价13.88元/股计算,双杰电气及杰新园持股当前市值约为6.42亿元,实现账面浮盈超过4亿元。

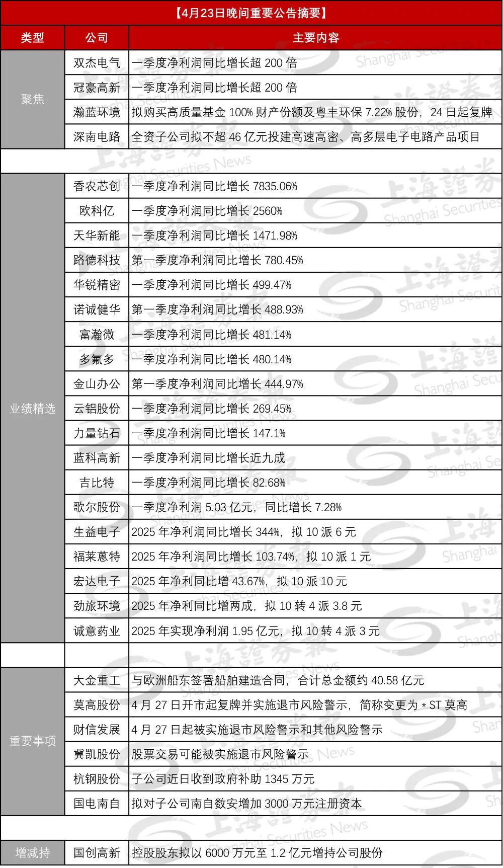
今日看点
聚焦一:双杰电气(300444)和冠豪高新(600433):一季度净利润同比增长超200倍
双杰电气:披露一季报。公司2026年第一季度实现营业收入5.55亿元,同比下降7.12%;实现归属于上市公司股东的净利润2.81亿元,同比增长29615.01%;实现归属于上市公司股东的扣除非经常性损益的净利润为亏损4987.09万元,上年同期盈利116.45万元;基本每股收益0.3525元。
冠豪高新:披露一季报。2026年第一季度,公司实现营业收入1,723,886,611.33元,同比增长10.74%;归属于上市公司股东的净利润180,077,797.53元,同比增长27,725.76%;基本每股收益0.1029元。
聚焦二:瀚蓝环境:拟购买高质量基金100%财产份额及粤丰环保7.22%股份 24日起复牌
公司拟通过发行股份及支付现金方式,购买广东南海上市公司高质量发展股权投资基金合伙企业(有限合伙)100%财产份额及粤丰环保电力有限公司7.22%股份,并拟发行股份募集配套资金。本次交易完成后,公司将直接和间接持有上述标的100%权益。本次交易前,上市公司主营业务包括固废处理业务、能源业务、供水业务以及排水业务,本次交易标的粤丰环保的主营业务为垃圾焚烧发电、智慧城市环境卫生以及相关服务,通过本次交易,上市公司将实现对粤丰环保股权100%并表,并将有效提高业务协同整合效应,提升可持续发展能力、抗风险能力以及后续发展潜力。公司股票于4月24日开市起复牌。
聚焦三:深南电路:全资子公司拟不超46亿元投建高速高密、高多层电子电路产品项目
公司全资子公司无锡深南电路有限公司为紧抓行业发展机遇,满足高端产品市场需求,进一步扩大产能规模,巩固并提升市场份额,拟在无锡市新吴区硕放街道长江东路北侧、金马路东侧地块投资建设高速高密、高多层电子电路产品项目,投资金额不超过46亿元。
业绩精选
香农芯创:披露一季报。公司2026年第一季度实现营业收入237.65亿元,同比增长200.6%;实现归属于上市公司股东的净利润13.27亿元,同比增长7835.06%;基本每股收益2.86元。
欧科亿:披露2026年一季报,2026年第一季度实现营业收入6.44亿元,同比增长113.49%;归属于上市公司股东的净利润为2.04亿元,同比增长2560.71%。业绩变动主要系主要原材料涨价,且公司产品量价齐升所致;产品毛利率提升及上年同期基数较低所致。
天华新能:披露一季报。公司2026年第一季度实现营业收入32亿元,同比(调整后)增长89.62%;实现归属于上市公司股东的净利润9.69亿元,同比(调整后)增长1471.98%;基本每股收益1.17元。
路德科技:披露一季报,2026年第一季度实现营业收入1.10亿元,同比增长74.60%;归属于上市公司股东的净利润为1104.48万元,同比增长780.45%。业绩变动主要系受益于白酒糟发酵饲料业务增长迅速,公司产品销售量持续增加所致;本期白酒糟发酵饲料业务利润增长所致。
华锐精密:披露一季报。2026年第一季度,公司实现营业收入418,119,374.74元,同比增长88.26%;归属于上市公司股东的净利润175,189,159.68元,同比增长499.47%;基本每股收益1.83元。
诺诚健华:披露2026年一季报,2026年第一季度实现营业收入5.29亿元,同比增长38.65%;归属于上市公司股东的净利润为1.06亿元,同比增长488.93%。业绩变动主要系核心产品奥布替尼持续放量、坦昔妥单抗和佐来曲替尼新增贡献以及公司与Zenas的授权许可协议完成后续里程碑交付所致。
富瀚微:披露一季报。公司2026年第一季度实现营业收入5.59亿元,同比增长75.53%;实现归属于上市公司股东的净利润8507.64万元,同比增长481.14%;基本每股收益0.37元。
多氟多:披露一季报。公司2026年第一季度实现营业收入32.16亿元,同比增长53.26%;实现归属于上市公司股东的净利润3.76亿元,同比增长480.14%;基本每股收益0.32元。
金山办公:披露2026年一季报,2026年第一季度实现营业收入16.13亿元,同比增长23.95%;归属于上市公司股东的净利润为21.95亿元,同比增长444.97%。业绩变动主要系本期公司部分对外投资基金项目产生较大投资收益所致。
云铝股份:披露一季报。公司2026年第一季度实现营业收入163.83亿元,同比增长13.68%;实现归属于上市公司股东的净利润36亿元,同比增长269.45%;基本每股收益1.038元。
力量钻石:披露一季报。公司2026年第一季度实现营业收入1.84亿元,同比增长55.85%;实现归属于上市公司股东的净利润3597.56万元,同比增长147.1%;基本每股收益0.1414元。
蓝科高新:披露一季报。2026年第一季度,公司实现营业收入117,830,458.77元,同比下降8.90%;归属于上市公司股东的净利润12,300,161.28元,同比增长89.69%;基本每股收益0.035元。
吉比特:披露一季报。2026年第一季度,公司实现营业收入1,847,352,228.76元,同比增长62.67%;归属于上市公司股东的净利润517,544,467.11元,同比增长82.68%;基本每股收益7.18元。
国电南自:披露一季报。2026年第一季度,公司实现营业收入1,633,663,572.36元,同比下降11.89%;归属于上市公司股东的净利润42,054,122.95元,同比增长41.10%;基本每股收益0.04元。
歌尔股份:披露一季报。公司2026年第一季度实现营业收入186.59亿元,同比增长14.44%;实现归属于上市公司股东的净利润5.03亿元,同比增长7.28%;基本每股收益0.14元。
生益电子:披露年报,公司2025年实现营业收入94.94亿元,同比增长102.57%;归属于上市公司股东的净利润为14.73亿元,同比增长343.76%。公司拟向全体股东每10股派发现金红利6.00元(含税)。
福莱蒽特:披露年报。公司2025年实现营业收入775,330,842.53元,同比下降19.66%;归属于上市公司股东的净利润44,859,232.94元,同比增长103.74%;基本每股收益0.34元。公司拟向全体股东每10股派发现金股利1.00元(含税)。
宏达电子:披露年报。公司2025年实现营业收入18.87亿元,同比增长18.99%;实现归属于上市公司股东的净利润4.01亿元,同比增长43.67%;基本每股收益0.9741元。公司2025年度利润分配预案为:向全体股东每10股派发现金红利10元(含税)。
劲旅环境:披露年报。公司2025年实现营业收入16.7亿元,同比增长8.53%;实现归属于上市公司股东的净利润1.69亿元,同比增长20.33%;基本每股收益1.26元。公司2025年度利润分配及资本公积转增股本预案为:向全体股东每10股派发现金红利3.8元(含税),以资本公积金向全体股东每10股转增4股。
诚意药业:披露年报。公司2025年实现营业收入812,349,118.11元,同比增长13.72%;归属于上市公司股东的净利润195,116,716.86元,同比下降2.78%;基本每股收益0.61元。公司拟以实施权益分派股权登记日登记的总股本为基数分配利润,向全体股东每10股派发现金红利3元(含税),同时以资本公积金向全体股东每10股转增4股。
重要事项
新开源:公司拟使用自有资金或回购专项贷以集中竞价交易方式回购部分社会公众股份,用于实施股权激励计划及/或员工持股计划。本次回购股份资金总额不低于2.5亿元且不超过3亿元,回购价格上限为27.23元/股。
财信发展:公司2025年度经审计的期末归母净资产为-2亿元,扣除非经常性损益后的归属于公司普通股股东的净利润为-6.35亿元,扣除后营业收入为2.82亿元。触及《深圳证券交易所股票上市规则》第9.3.1条第(一)、(二)项之规定,将被实施退市风险警示;公司最近三个会计年度经审计扣除非经常性损益前后净利润低者均为负值,且天健会计师事务所(特殊普通合伙)对公司2025年财务报告出具了带持续经营重大不确定性段落的无保留意见的审计报告,触及《深圳证券交易所股票上市规则》第9.8.1条第(七)项规定,将被实施其他风险警示。
公司股票自2026年4月24日开市起停牌一天,于2026年4月27日开市起复牌并被实施退市风险警示和其他风险警示,股票简称由“财信发展”变更为“*ST发展”,证券代码仍为“000838”。被实施退市风险警示和其他风险警示后,交易价格的日涨跌幅比例限制为5%。
冀凯股份:经初步测算,公司预计2025年度利润总额、净利润、扣除非经常性损益后的净利润均为负值,且扣除后营业收入低于3亿元。公司已对2025年度业绩预告予以修正。根据《深圳证券交易所股票上市规则》第9.3.1条第一款第(一)项规定,在公司2025年年度报告披露后,公司股票交易可能被深圳证券交易所实施退市风险警示。
大金重工:近日,公司与挪威某船东下属子公司签署多份《散货船建造合同》,公司将为其设计、建造、交付共4艘210000DWT(载重吨)的散货船,每艘船总长约299.95米、型宽50米、型深25米,合同总金额约2.94亿美元(折合人民币约20.18亿元);与希腊某船东下属子公司签署《散货船建造合同》,公司将为其设计、建造、交付4艘210000DWT(载重吨)的散货船,每艘船总长约299.95米、型宽50米、型深25米,合同总金额约2.97亿美元(折合人民币约20.4亿元)。上述船舶将于2028-2029年分批交付。
国电南自:公司拟以自有资金对南自数安增加3,000万元注册资本。本次增资完成后,南自数安仍为公司全资子公司,注册资本将由5,000万元增至8,000万元。
杭钢股份:晚间公告,公司下属子公司之子公司宁波宁钢国际贸易有限公司近日收到政府补助1,345万元,为与收益相关的政府补助,占公司最近一期经审计归属于上市公司股东净利润的55.72%。公司表示:上述政府补助属于与收益相关的政府补助,预计将增加公司2026年度利润总额1,345万元。
莫高股份:因公司2025年度经审计的利润总额、净利润或扣非后净利润孰低者为负值且营业收入低于3亿元,触及退市风险警示情形。公司股票将于4月24日停牌1天,自4月27日开市起复牌并实施退市风险警示,股票简称由“莫高股份”变更为“*ST莫高”,日涨跌幅限制为5%。若公司2026年度继续触及终止上市情形,股票将被上交所决定终止上市。
增减持
国创高新:公司控股股东科元控股集团有限公司拟自公告日起6个月内,通过深圳证券交易所允许的方式(包括但不限于集中竞价、大宗交易等方式)增持公司股份。本次拟增持股份的金额不低于6000万元,且不超过1.2亿元,拟增持股份价格不超过5.5元/股。
停复牌
复牌:瀚蓝环境(600323)。
停牌:西安旅游(000610)、财信发展(000838)、ST景谷(600265)、莫高股份(600543)。
(文章来源:上海证券报)
