
上证报中国证券网讯(记者黄坤)民营银行再迎国资股东。继第一大股东正邦集团退出后,江西首家民营银行第二大创始民营股东将所持股权全部清仓,江西两家本地国资企业最终接手。
4月22日,上海证券报记者从中拍网司法拍卖平台获悉,江西博能实业集团(简称:博能实业)持有的江西裕民银行(简称:裕民银行)5.9亿股股权拍卖靴子落地。
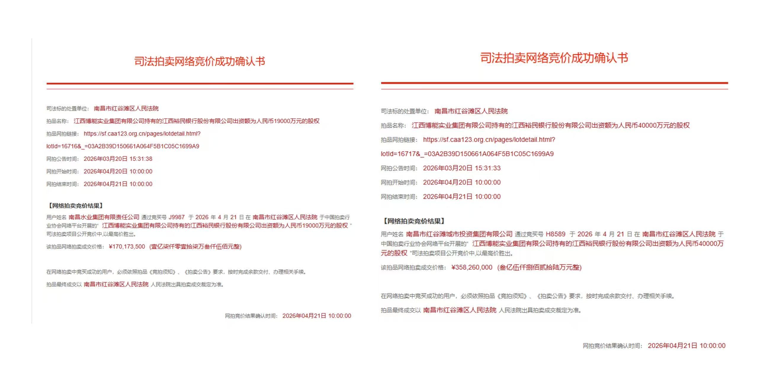
司法拍卖网络竞价成功确认书显示,江西当地国企南昌市红谷滩城市投资集团有限公司(简称:红谷滩城投)、南昌水业集团有限责任公司(简称:南昌水业)分别竞得其中的4亿股和1.9亿股,成交价分别约3.58亿元和1.7亿元。
记者查看天眼查发现,红谷滩城投的实际控制人是南昌市红谷滩人民政府;南昌水业由南昌市政公用集团100%控股。此次股权交割完成后,裕民银行的国有股权占比将从30%跃升至59.5%,博能实业彻底退出股东名单。
这并非江西裕民银行首次引入国资大股东的民营银行。2024年8月,南昌国资南昌金融控股有限公司(简称:南昌金控)获批受让正邦集团所持裕民银行全部6亿股股份,以30%持股比例成为该行第一大股东,正邦集团退出。
公开资料显示,江西裕民银行于2019年5月获批筹建,同年9月开业,由正邦集团、博能实业等9家民营企业联合发起设立,成为江西首家、全国第18家民营银行。
江西裕民银行多个股东为何轮番退场?记者了解到,养猪巨头正邦集团曾因自身债务危机清仓退出;博能实业所持有的江西裕民银行股权均被南昌市红谷滩区人民法院第一顺位冻结,目前博能实业已被列为失信被执行人。
业内人士认为,国资入股,将从根本上优化江西裕民银行的公司治理结构,并缓解此前因股东层持续动荡而对经营稳定性造成的影响。“这次股权变更,将显著提升裕民银行的信用背书,帮助其降低融资成本、改善流动性状况,同时也能为化解存量资产风险提供资金和资源支持。”博通咨询首席分析师王蓬博向记者说。
国资入股后,江西裕民银行的合规水平也有望显著提升。王蓬博建议,首先要重构自上而下的合规管理体系,明确各部门、各岗位的合规责任,建立覆盖全业务、全流程的内控监督机制;其次要严格落实监管要求,逐项整改过往存在的违规问题,规范存款、信贷等核心业务的操作流程;此外,还应完善信息披露制度,提升经营透明度,同时加强全员合规培训,将合规要求融入日常经营的各个环节。
截至2024年末,江西裕民银行资产总额208.03亿元,全年实现营业收入4.72亿元,同比增长27.22%,净利润976.27万元。2023年,该行净利润亏损2.82亿元。
资产质量方面,2024年末该行不良贷款率为2.04%,拨备覆盖率为160.72%。
(文章来源:上海证券报·中国证券网)
