
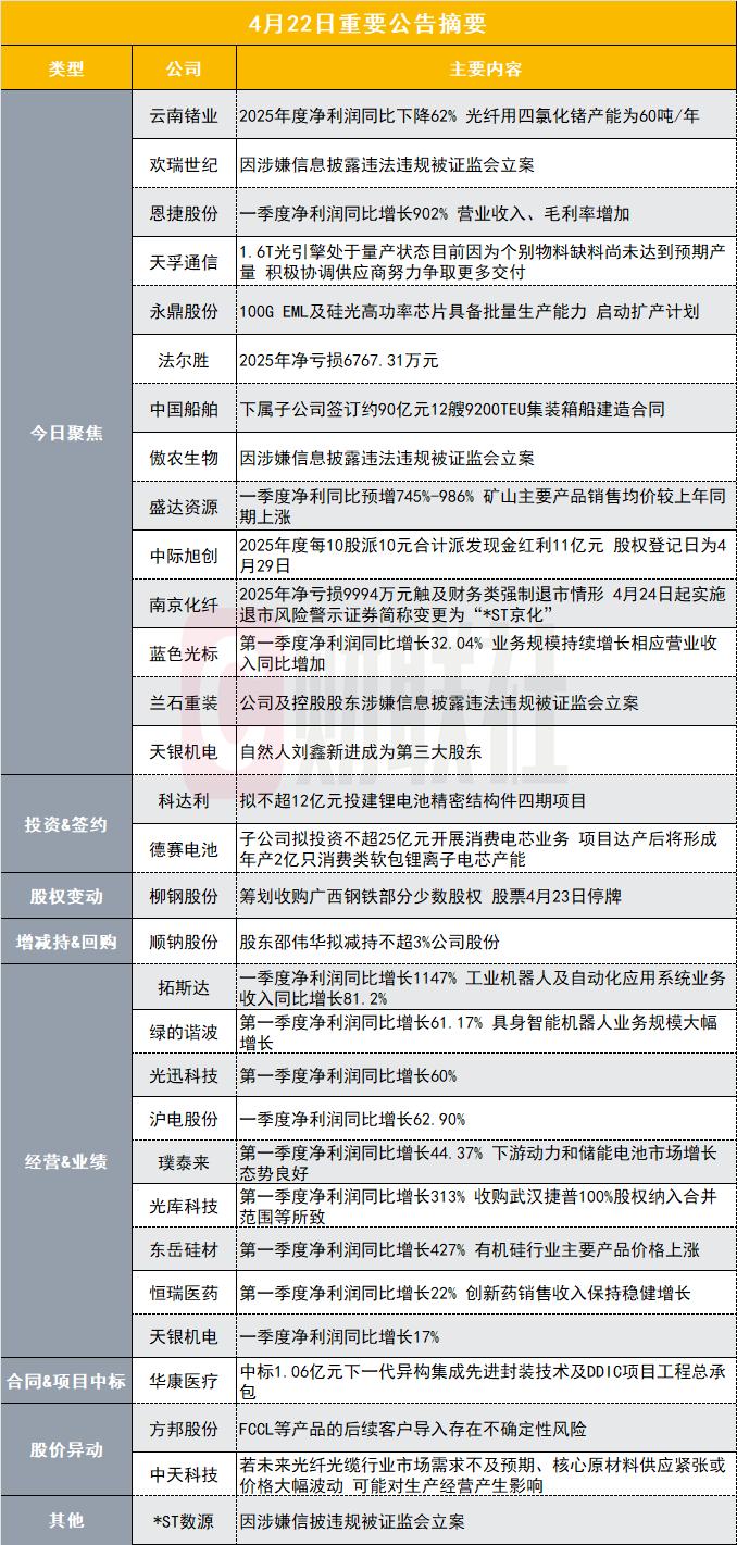
今日聚焦
【4天3板云南锗业:2025年度净利润同比下降62% 光纤用四氯化锗产能为60吨/年】
云南锗业(002428.SZ)发布2025年年度报告,实现营业收入10.66亿元,同比增长38.89%;归属于上市公司股东的净利润为2014.60万元,同比下降62.06%。截至期末,公司材料级锗产品锗锭产能为47.60吨/年,太阳能锗晶片产能为125万片/年(折合4英寸),光纤用四氯化锗产能为60吨/年,红外光学锗镜头产能为3.55万套/年,砷化镓晶片产能为80万片/年(2—6英寸),磷化铟晶片产能为15万片/年(2—4英寸)。报告期内,在锗价处于高位运行的刺激下,国内原生锗产量有所增长,低品位含锗物料及历史库存加速流入市场,原料供应紧张局面显著缓解。需求方面,红外领域用锗受锗价上涨及替代材料应用的影响需求减少,光伏用锗受益于低轨卫星部署的推进需求快速增长,光纤用锗在AI算力建设、数据中心扩容等拉动下需求回暖。但新兴领域的需求增量难以抵消供应增长以及材料替代带来的压力,导致2025年国内锗价整体震荡回落。2025年行业海外矿山新增产能逐步少量释放,但海外供应依然紧张,海外现货价格维持在高位。小财注:云南锗业2025年Q3净亏损400万元,据此计算,Q4净利润199.78万元。
【欢瑞世纪:因涉嫌信息披露违法违规被证监会立案】
欢瑞世纪(000892.SZ)公告称,公司于2026年4月21日收到中国证监会《立案告知书》。因公司涉嫌信息披露违法违规,证监会决定对公司立案。据了解,本次立案涉及2022年计提加计抵减额并确认为其他收益事项。截至公告披露日,公司尚未收到证监会的最终调查结论,最终结果以证监会出具的结论为准。目前,公司各项经营活动均正常开展,上述事项不会对公司的正常经营活动产生重大影响。立案调查期间,公司将积极配合证监会各项工作,严格按规定履行信息披露义务。敬请广大投资者理性投资,注意投资风险。
【恩捷股份:一季度净利润同比增长902% 营业收入、毛利率增加】
恩捷股份(002812.SZ)公告称,2026年第一季度实现营业收入39.08亿元,同比增长43.21%;归属于上市公司股东的净利润为2.60亿元,同比增长901.70%。业绩变动主要系营业收入、毛利率增加所致。小财注:公司Q1净利润2.60亿,2025年Q4净利润2.289亿,据此计算,Q1净利润环比增长13.72%。
科达利(002850.SZ)公告称,为进一步完善公司在新能源锂电池精密结构件领域的产能布局,满足客户产能配套需求,结合行业发展趋势及公司战略规划,公司拟使用自筹资金不超过12亿元人民币,在江苏省溧阳高新技术产业开发区投资建设“江苏科达利锂电池精密结构件四期项目”。该项目全部达产后将实现年产值约20亿元。本次投资有利于公司进一步拓展新能源锂电池精密结构件市场和战略规划实施,对公司未来发展具有积极意义和推动作用。
【天孚通信:1.6T光引擎处于量产状态目前因为个别物料缺料尚未达到预期产量积极协调供应商努力争取更多交付】
天孚通信(300394.SZ)发布投资者关系活动记录表公告,公司的1.6T光引擎处于量产状态,目前因为个别物料缺料尚未达到预期产量,公司在积极协调供应商,努力争取更多交付;公司配合客户需要开发CPO配套的FAU、ELS等产品,会根据客户需要持续增加产能和产量;公司海外有新加坡、泰国、日本、美国等子公司,努力服务好全球客户的需要。
【永鼎股份:100G EML及硅光高功率芯片具备批量生产能力启动扩产计划】
永鼎股份(600105.SH)发布投资者关系活动记录表公告,公司光通信业务受益于数字经济及AI算力需求,光纤呈现量价齐升状态。在光芯片领域,子公司鼎芯光电采用IDM模式,建成化合物半导体工艺产线,覆盖芯片设计至封测全流程。针对市场关注的100GEML及硅光100mW/70mWCWHP等高功率芯片,受全球AI算力中心建设驱动,此类芯片供需缺口扩大,公司已具备上述产品的批量化生产能力,并正积极推进与国内外主流光模块厂商的合作。为匹配市场需求,公司已启动扩产计划。
【法尔胜:2025年净亏损6767.31万元】
法尔胜(000890.SZ)发布2025年年度报告,实现营业收入3.10亿元,同比下降0.70%;归属于上市公司股东的净利润为-6767.31万元。公司计划不派发现金红利,不送红股,不以公积金转增股本。小财注:法尔胜2025年Q3净亏损773万元,据此计算,Q4净亏损4490.77万元。
【中国船舶:下属子公司签订约90亿元12艘9200TEU集装箱船建造合同】
中国船舶(600150.SH)公告称,公司全资子公司大连船舶重工集团有限公司联合中国船舶工业贸易有限公司与某知名船东签订的12艘9200TEU集装箱船建造合同已于近日生效。合同总金额约90亿元人民币,订单将于2028至2030年相继交付。本项目将充分释放大连造船在建造效率方面的核心优势,加速产品结构升级,并进一步夯实大连造船在集装箱船领域的业绩根基与品牌影响力。本订单船型是大连造船紧跟国际航运绿色能源发展方向、契合全球最新环保设计准则建造的新一代中型集装箱船船型。若本次交易顺利实施,将对公司未来的营业收入和利润产生一定积极影响。
【方邦股份:FCCL等产品的后续客户导入存在不确定性风险】
方邦股份(688020)发布股票交易异常波动公告,公司近期关注到,市场对公司前期研发的FCCL、电阻薄膜、可剥离铜箔等产品关注度较高,上述产品2025年收入分别为3,893.6 万元、627.84 万元、62.64 万元,占营业收入的比例分别为10.89%、1.76%、0.18%。上述产品的后续客户导入存在不确定性风险,目前公司仍处于亏损状态,请广大投资者务必注意公司业绩亏损风险,理性决策、审慎投资。
【拓斯达:一季度净利润同比增长1147% 工业机器人及自动化应用系统业务收入同比增长81.2%】
拓斯达(300607.SZ)公告称,2026年第一季度实现营业收入5.38亿元,同比增长48.53%;归属于上市公司股东的净利润为4808.33万元,同比增长1147.36%。业绩变动主要系工业机器人及自动化应用系统业务收入同比增长81.20%,数控机床业务收入同比增长62.54%,注塑装备业务收入同比增长12.22%;收入增长带来毛利增长。小财注:公司Q1净利润0.48亿,2025年Q4净利润0.25亿,据此计算,Q1净利润环比增长95%。
【绿的谐波:第一季度净利润同比增长61.17% 具身智能机器人业务规模大幅增长】
绿的谐波(688017.SH)公告称,2026年第一季度实现营业收入1.40亿元,同比增长42.96%;归属于上市公司股东的净利润为3263.41万元,同比增长61.17%。业绩变动主要系公司工业机器人行业份额提升以及具身智能机器人业务规模大幅增长,生产运营效率提升等原因所致。小财注:公司2025年Q4净利润3069.96万,据此计算,2026年Q1净利润环比增长6%。
【光迅科技:第一季度净利润同比增长60%】
光迅科技(002281.SZ)公告称,2026年第一季度实现营业收入27.73亿元,同比增长24.79%;归属于上市公司股东的净利润为2.40亿元,同比增长59.76%。小财注:光迅科技2025年Q4净利2.27亿元,据此计算,2026年Q1净利环比增长5.3%。
【傲农生物:因涉嫌信息披露违法违规被证监会立案】
傲农生物(603363.SH)公告称,公司于2026年4月22日收到中国证监会出具的《立案告知书》。因公司涉嫌信息披露违法违规,根据《中华人民共和国证券法》《中华人民共和国行政处罚法》等法律法规,中国证监会决定对公司立案。立案调查期间,公司将积极配合中国证监会的调查工作,并严格按照相关法律法规及监管要求履行信息披露义务。
【盛达资源:一季度净利同比预增745%-986% 矿山主要产品销售均价较上年同期上涨】
盛达资源(000603.SZ)公告称,预计2026年第一季度归属于上市公司股东的净利润为7000万元-9000万元,比上年同期增长744.99%-986.42%。全资子公司内蒙古金山矿业有限公司2024年完成采矿工程和选矿厂技术改造后,2025年的采矿及选矿能力有所提升,产品产量增加,2025年末留存的产成品增加,叠加贵金属价格上涨,公司矿山主要产品销售均价较上年同期上涨,促使公司经营业绩同比显著增长。小财注:据业绩快报计算,公司2025年Q4净利润约2.02亿,2026年Q1净利润环比下降55%-65%。
【沪电股份:一季度净利润同比增长62.90%】
沪电股份(002463.SZ)公告称,2026年第一季度实现营业收入62.14亿元,同比增长53.91%;归属于上市公司股东的净利润为12.42亿元,同比增长62.90%。业绩变动主要系受益于高速运算服务器、人工智能等新兴计算场景对印制电路板的结构性需求,依托平衡的产品布局以及深耕多年的中高阶产品与量产技术,报告期公司营业收入和净利润较上年同期大幅增长;此外受汇率波动的影响,报告期产生汇兑损失约1.48亿元。小财注:公司Q1净利润12.42亿,2025年Q4净利润11.05亿,据此计算,Q1净利润环比增长12%。
【德赛电池:子公司拟投资不超25亿元开展消费电芯业务项目达产后将形成年产2亿只消费类软包锂离子电芯产能】
德赛电池(000049.SZ)公告称,为了推进落实公司战略规划、完善产业布局,巩固消费类业务市场份额,公司全资子公司惠州市德赛电池有限公司拟开展消费电芯业务,分期新建消费类软包锂离子电芯生产线及配套设施,项目达产后将形成年产2亿只消费类软包锂离子电芯产能,预计投资额不超过25亿元;其中:第一期将于2027年底前建成年产6,000万只消费类软包锂电芯产能,对应投资额不超过10亿元。
【璞泰来:第一季度净利润同比增长44.37% 下游动力和储能电池市场增长态势良好】
璞泰来(603659.SH)公告称,2026年第一季度实现营业收入43.51亿元,同比增长35.32%;归属于上市公司股东的净利润为7.04亿元,同比增长44.37%。业绩变动主要系下游动力和储能电池市场展现了良好的增长态势,公司持续巩固研发与工艺创新优势,以差异化的产品和产品组合积极匹配下游客户需求,相较上年同期公司主营业务收入实现快速增长,同时公司通过管理效率提升实现了对成本、费用的良好控制,实现了利润总额的提升。小财注:公司2025年Q4净利润6.59亿,据此计算,2026年Q1净利润环比增长7%。
【光库科技:第一季度净利润同比增长313% 收购武汉捷普100%股权纳入合并范围等所致】
光库科技(300620.SZ)公告称,2026年第一季度实现营业收入4.26亿元,同比增长60.80%;归属于上市公司股东的净利润为4473.64万元,同比增长312.52%。业绩变动主要系本报告期公司积极拓展国内外市场、开发新客户,收购武汉捷普100%股权纳入合并范围所致。小财注:公司Q1净利润0.45亿,2025年Q4净利润0.61亿,据此计算,Q1净利润环比下降27%。
【*ST数源:因涉嫌信披违规被证监会立案】
*ST数源(000909.SZ)公告称,公司于2026年4月22日收到中国证监会出具的《立案告知书》。因涉嫌信息披露违法违规,根据《中华人民共和国证券法》《中华人民共和国行政处罚法》等法律法规,中国证监会决定对公司立案。在立案调查期间,公司将积极配合中国证监会的调查工作,并严格按照监管要求履行信息披露义务。
【中天科技:若未来光纤光缆行业市场需求不及预期、核心原材料供应紧张或价格大幅波动可能对生产经营产生影响】
中天科技(600522)发布异动公告,公司注意到近期市场及媒体对光纤光缆行业需求、价格等相关事项关注度较高。全球人工智能技术的发展,带动了相关光纤光缆产品需求提升,但是行业整体发展与全球通信技术迭代、下游客户资本开支计划等因素紧密相关。若未来出现行业政策调整、市场需求不及预期、核心原材料供应紧张或价格大幅波动等情形,可能对公司生产经营、产品成本及盈利能力产生影响。敬请广大投资者理性投资,注意投资风险。
【中际旭创:2025年度每10股派10元合计派发现金红利11亿元股权登记日为4月29日】
中际旭创(300308.SZ)公告称,公司2025年度权益分派方案已经2025年度股东会审议通过,具体分派方案:以公司总股本11.11亿股为基数,向全体股东每10股派发现金红利10元,合计派发现金红利11.11亿元。自分配方案披露日至权益分派实施期间因股权激励股份行权新增股份248.2万股,公司股本总额由11.11亿股变更为11.14亿股。公司本次权益分派具体实施方案调整为:以公司现有总股本11.14亿股为基数,向全体股东每10股派发现金红利10.00元,合计派发现金红利11.14亿元。本次权益分派股权登记日为2026年4月29日,除权除息日为2026年4月30日。
【东岳硅材:第一季度净利润同比增长427% 有机硅行业主要产品价格上涨】
东岳硅材(300821.SZ)公告称,2026年第一季度实现营业收入12.56亿元,同比增长4.49%;归属于上市公司股东的净利润为1.94亿元,同比增长426.99%。业绩变动主要系自2025年12月份以来,受市场环境及行业供需格局改善影响,有机硅行业主要产品价格上涨并回归合理区间,公司产品毛利率显著提升。此外,公司持续推进精细化管理与内部挖潜,保持生产平稳运行,有效控制成本费用,进一步增强了盈利能力。小财注:公司Q1净利润1.94亿,2025年Q4净利润-0.22亿,据此计算,Q1净利润环比扭亏为盈。
【恒瑞医药:第一季度净利润同比增长22% 创新药销售收入保持稳健增长】
恒瑞医药(600276.SH)公告称,2026年第一季度实现营业收入81.41亿元,同比增长12.98%;归属于上市公司股东的净利润为22.82亿元,同比增长21.78%。业绩变动主要系创新药销售收入保持稳健增长,其中抗肿瘤产品收入33.13亿元,同比增长11.63%,非肿瘤产品收入12.13亿元,同比增长92.13%;同时创新药对外许可业务报告期内确认收入7.87亿元;但受国家及地方集采、公司战略性资源投入收缩等因素影响,报告期内公司仿制药销售收入有所下滑。小财注:公司Q1净利润22.82亿,2025年Q4净利润19.6亿,据此计算,Q1净利润环比增长16%。
【南京化纤:2025年净亏损9994万元触及财务类强制退市情形 4月24日起实施退市风险警示证券简称变更为“*ST京化”】
南京化纤(600889.SH)公告称,2025年营业收入3.01亿元,同比下降54.64%;归属于上市公司股东的净利润为-9994.22万元。因公司2025年度经审计的净利润为负值且扣除与主营业务无关的业务收入和不具备商业实质的收入后的营业收入低于3亿元,触及财务类强制退市情形,公司股票将于4月23日停牌一天,4月24日起实施退市风险警示,证券简称变更为“*ST京化”,日涨跌幅限制为5%。
【蓝色光标:第一季度净利润同比增长32.04% 业务规模持续增长相应营业收入同比增加】
蓝色光标(300058.SZ)公告称,2026年第一季度实现营业收入188.07亿元,同比增长31.91%;归属于上市公司股东的净利润为1.26亿元,同比增长32.04%。业绩变动主要系公司业务规模持续增长,相应营业收入及营业成本同比增加所致。小财注:公司Q1净利润1.26亿,2025年Q4净利润0.29亿,据此计算,Q1净利润环比增长335%。
【兰石重装:公司及控股股东涉嫌信息披露违法违规被证监会立案】
兰石重装(603169.SH)公告称,公司及控股股东兰州兰石集团有限公司(简称“兰石集团”)于近日分别收到中国证券监督管理委员会下发的《立案告知书》。因公司及控股股东兰石集团涉嫌信息披露违法违规,根据《中华人民共和国证券法》《中华人民共和国行政处罚法》等法律法规,中国证监会于2026年4月9日决定对公司与兰石集团立案。截至本公告披露日,公司各项生产经营活动正常,上述事项不会对公司生产经营产生重大影响。
【自然人刘鑫新进成为天银机电第三大股东】
据天银机电(300342)一季报显示,自然人刘鑫新进成为第三大股东,持有1418.61万股,占总股本比例3.34%。
【柳钢股份:筹划收购广西钢铁部分少数股权股票4月23日停牌】
柳钢股份(601003.SH)公告称,公司正在筹划以发行股份及支付现金的方式购买控股股东广西柳州钢铁集团有限公司(简称“柳钢集团”)持有的广西钢铁集团有限公司(简称“广西钢铁”)的部分少数股权,并募集配套资金。本次交易不会导致公司控股股东、实际控制人变更。鉴于交易对方柳钢集团为公司控股股东,本次交易构成关联交易。本次交易预计不构成重大资产重组。经申请,公司股票4月23日开市起停牌,预计停牌时间不超过10个交易日。
【天银机电:一季度净利润同比增长17%】
天银机电(300342.SZ)公告称,2026年第一季度实现营业收入1.93亿元,同比增长5.31%;归属于上市公司股东的净利润为1028.72万元,同比增长17.42%。小财注:公司Q1净利润0.1亿,2025年Q4净利润-0.11亿,据此计算,Q1净利润环比扭亏为盈。
投资&签约
【云南锗业:拟投2.01亿元新建一条年处理15万吨含锗废渣的全智能化综合回收生产线】
云南锗业(002428.SZ)公告称,公司第九届董事会第三次会议审议通过《关于实施“锗渣中稀有金属高效绿色综合回收项目”的议案》,同意实施该项目。项目计划总投资2.01亿元,新建一条年处理15万吨含锗废渣的全智能化综合回收生产线,建设期为19个月。资金来源为自有资金及金融机构贷款。经测算,项目财务内部收益率为57.48%,投资回收期为4.31年。本次投资旨在实现锗渣回收核心技术成果转化,提高锗资源综合利用率,完善产业链布局。该事项不构成关联交易及重大资产重组,无需提交股东会审议。
【四方达:控股子公司拟4.5亿元投资CVD金刚石项目】
四方达(300179.SZ)公告称,公司控股子公司河南天璇与沙雅县人民政府签署《年产2.5万片CVD金刚石项目投资合同书》,计划在沙雅县投资建设年产2.5万片CVD金刚石项目。项目总投资额约4.5亿元,其中固定资产投资额为3.15亿元,资金来源为自有资金或自筹资金。建设周期为厂房及附属设施验收合格交付之日起2年。本次投资不构成关联交易,也不构成重大资产重组,已经公司第六届董事会第十四次会议审议通过,无需提交股东会审议。公司表示,该项目短期内不会对生产经营构成重大影响,长期有助于优化产业布局。
【厦钨新能:控股子公司拟7.34亿元投建年产4万吨磷酸铁(锰)锂项目】
厦钨新能(688778.SH)公告称,公司控股子公司雅安厦钨新能拟在原有年产40,000吨磷酸铁锂基础上,投资新建年产40,000吨磷酸铁(锰)锂产线项目,预计总投资金额为7.34亿,建设周期为25个月。为顺利实施以上项目,保障雅安厦钨新能的可持续发展,雅安厦钨新能拟增加注册资本7亿元,其中公司以现金认购6.97亿元,沧雅投资以现金认购300万。
增减持&回购
【顺钠股份:股东邵伟华拟减持不超3%公司股份】
顺钠股份(000533.SZ)公告称,持股5%以上股东邵伟华因自身资金需求,计划自公告披露之日起15个交易日后的3个月内(即2026年5月19日至2026年8月18日),以集中竞价和大宗交易方式减持公司股份不超过2,072.45万股,占公司总股本比例不超过3%。其中,集中竞价减持不超过690.82万股(占总股本1%),大宗交易减持不超过1,381.63万股(占总股本2%)。
经营&业绩
【东材科技:第一季度净利润同比增长103.35%】
东材科技(601208.SH)公告称,2026年第一季度实现营业收入14.44亿元,同比增长27.24%;归属于上市公司股东的净利润为1.87亿元,同比增长103.35%。业绩变动主要系公司新建产业化项目陆续投产,光学聚酯基膜、高速电子树脂等产品的下游市场需求旺盛,新增产能逐步释放,形成稳定的生产能力,产销量和营收规模均有所提升;同时,公司将持有的河南华佳31.4265%股权转让给胜业电气股份有限公司,实现投资收益7769.41万元;此外,受益于人工智能、算力升级、新能源汽车等新兴领域的高质量发展以及消费电子终端需求的改善,公司研发生产的高速电子树脂(双马来酰亚胺树脂、活性酯树脂、碳氢树脂、聚苯醚树脂等)、中高端光学聚酯基膜等高附加值产品,竞争优势明显、市场拓展顺利,快速占据增量市场,品牌竞争力和整体盈利能力大幅提升。
【景旺电子:第一季度净利润同比下降28.37%】
景旺电子(603228.SH)公告称,2026年第一季度实现营业收入38.92亿元,同比增长16.41%;归属于上市公司股东的净利润为2.33亿元,同比下降28.37%。业绩变动主要系原材料涨价、美元贬值汇兑损失增加、政府补助减少所致。小财注:公司Q1净利润2.33亿,2025年Q4净利润2.83亿,据此计算,Q1净利润环比下降17%。
【震裕科技:2025年度净利润同比增长101.98%】
震裕科技(300953.SZ)公告称,公司发布2025年年度报告,实现营业收入97.36亿元,同比增长36.58%;归属于上市公司股东的净利润为5.13亿元,同比增长101.98%。公司拟向全体股东每10股派发现金红利3.0元(含税),并以资本公积金向全体股东每10股转增4股。
【恩捷股份:2025年净利润1.43亿元同比扭亏为盈】
恩捷股份(002812.SZ)发布2025年年度报告,实现营业收入136.33亿元,同比增长34.13%;归属于上市公司股东的净利润为1.43亿元,较2024年净亏损5.56亿元实现扭亏为盈。公司计划不派发现金红利,不送红股,不以公积金转增股本。
【博亚精工:一季度净利润同比增长641.92%】
博亚精工(300971.SZ)公告称,2026年第一季度实现营业收入1.19亿元,同比增长70.32%;归属于上市公司股东的净利润为1220.83万元,同比增长641.92%。业绩变动主要系市场需求增加,营业收入规模扩大所致。
【世运电路:2025年净利润6.84亿元同比增长1.37%】
世运电路(603920.SH)发布2025年年度报告,实现营业收入55.77亿元,同比增长11.05%;归属于上市公司股东的净利润为6.84亿元,同比增长1.37%。公司拟向全体股东每10股派发现金红利3元(含税)。
【甘李药业:2025年净利润同比增长86.05% 拟10派10元】
甘李药业(603087.SH)发布2025年年度报告,实现营业收入40.52亿元,同比增长33.06%;归属于上市公司股东的净利润为11.44亿元,同比增长86.05%。公司拟向全体股东每10股派发现金股利10元(含税)。
【诺德股份:第一季度净利润为4008.97万元同比扭亏为盈】
诺德股份(600110.SH)公告称,2026年第一季度实现营业收入25.43亿元,同比增长80.42%;归属于上市公司股东的净利润为4008.97万元,同比扭亏为盈。业绩变动主要系公司本期产品销量增加及销售价格上涨等所致,以及公司本期毛利率增长所致。
【巨化股份:2025年净利润37.83亿元同比增长94.29%】
巨化股份(600160.SH)发布2025年年度报告,实现营业收入269.91亿元,同比增长10.33%;归属于上市公司股东的净利润为37.83亿元,同比增长94.29%。公司拟向全体股东每10股派发现金红利3.8元(含税)。
【联泓新科:第一季度净利润同比增长102.67%】
联泓新科(003022.SZ)公告称,2026年第一季度实现营业收入22.46亿元,同比增长45.93%;归属于上市公司股东的净利润为1.45亿元,同比增长102.67%。业绩变动主要系UHMWPE、EVA二期、PO、PPG等新投产装置产能释放,新产品产销量增加,以及新投产装置贡献利润,盈利能力提升所致。小财注:公司Q1净利润1.45亿,2025年Q4净利润0.73亿,据此计算,Q1净利润环比增长97%。
【宁波韵升:第一季度净利润同比增长213.11%】
宁波韵升(600366.SH)公告称,2026年第一季度实现营业收入14.98亿元,同比增长33.53%;归属于上市公司股东的净利润为1.17亿元,同比增长213.11%。业绩变动主要系报告期内销售单价上升,以及产品毛利率上升所致。
合同&项目中标
【华康医疗:中标1.06亿元下一代异构集成先进封装技术及DDIC项目工程总承包】
华康医疗(301235.SZ)公告称,公司与中国电子工程设计院股份有限公司组成的联合体,近日收到越润集成电路(绍兴)有限公司发出的《中标通知书》,确认联合体为“下一代异构集成先进封装技术及DDIC项目工程总承包”项目的中标供应商,中标范围主要涵盖A1厂房的洁净室装修及配套动力设施安装等。该项目中标价为1.06亿元,公司作为联合体牵头人,预计份额约为1.05亿元,占公司2024年度经审计营业收入的6.14%。
(文章来源:财联社)
