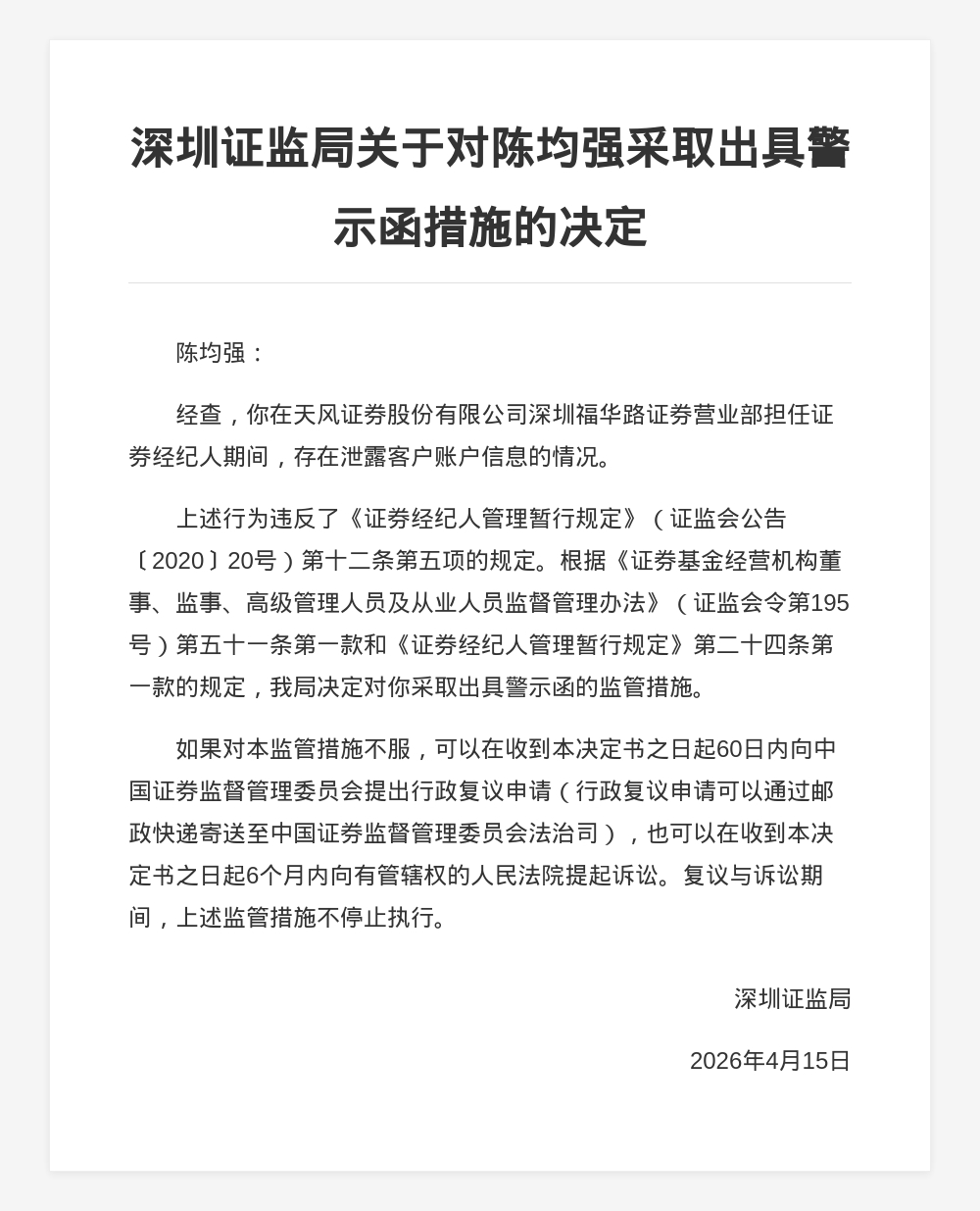
蓝鲸新闻4月22日讯,近日,深圳证监局发布行政监管措施决定书,剑指陈均强。
决定书显示,陈均强在天风证券股份有限公司深圳福华路证券营业部担任证券经纪人期间,存在泄露客户账户信息的情况。
上述行为违反了《证券经纪人管理暂行规定》的规定。深圳证监局决定对陈均强采取出具警示函的监管措施。

(文章来源:蓝鲸财经)
文章来源:蓝鲸财经
原标题:天风证券经纪人陈均强被出具警示函,涉泄露客户账户信息
蓝鲸新闻4月22日讯,近日,深圳证监局发布行政监管措施决定书,剑指陈均强。
决定书显示,陈均强在天风证券股份有限公司深圳福华路证券营业部担任证券经纪人期间,存在泄露客户账户信息的情况。
上述行为违反了《证券经纪人管理暂行规定》的规定。深圳证监局决定对陈均强采取出具警示函的监管措施。

(文章来源:蓝鲸财经)