对于关注A股成长赛道的投资者而言,“创业板”和“科创板”是两个绕不开的名词。两者虽然都聚焦于新经济、高成长企业,但市场定位、入市门槛及指数特征存在显著差异。面对两个板块的众多细分指数,很多投资者容易混淆。本文旨在厘清双创板块下六个主流指数——创业板指、创业板50、创业200、科创50、科创100、科创综指的核心区别,并结合近期创业板增设第四套上市标准的改革动向,帮助投资者看懂中国新经济在二级市场名为“成长”与“科技”的两条核心动脉。
一、 编制逻辑
从指数编制规则看,创业板指精选市值大、流动性好的100家龙头,是创业板的核心代表;创业板50是在创业板指基础上,进一步筛选流动性最优的50只龙头,集中度高,宁德时代等头部权重股占比高;创业200则是剔除创业板指样本股后,选取市值排名前200的个股,侧重于中小盘风格。
科创板部分,科创50指数由50只大市值龙头组成,硬科技属性最强,重仓半导体。科创100是剔除科创50样本后选出的100只中等市值个股形成的指数,行业分布更侧重医药和机械,与科创50形成一定互补;科创综指则覆盖面最广,当前样本数量达五百余只,包含了大量100亿元以下的小微盘个股,更能反映板块整体生态。
表:双创板块6只主流指数介绍

数据来源:Wind,时间截至2026年4月13日
二、 风险收益特征:谁的“弹性”更大?
基于截至2026年4月13日的最新数据,双创板块的六大主流指数的区间收益率、年化波动率、最大回撤等指标拉开了较为清晰的弹性梯度,不同指数的“进攻性”和“风险性”具有一定差异。从各维度数据对比可见,创业板指整体表现亮眼,近1年收益 80.5% 位居前列,今年以来及近6月收益均保持强势,同时近1年年化波动率26.7%、最大回撤-12.2%,在双创主流指数中风险控制较优;科创 50 则呈现出高波动特征,近1年年化波动率 29.3%、最大回撤- 19.3% 均为最高,虽近 5 年长期收益相对领先,仅次于科创综指,但短期表现相对承压,近6月收益为负,今年以来、近一年收益在六只指数中排名相对靠后。
表:双创板块6只主流指数风险、收益数据

数据来源:Wind,时间截至2026年4月13日
从近5年指数超跌反弹的情况来看指数弹性,不难发现创业200受益于成份股市值较小、成长属性突出,在超跌后更易吸引博弈资金介入,弹性高于大市值指数。创业板50以大市值龙头为主,持仓更稳定,超跌后整体反弹动能偏弱。科创板相关指数方面,科创50与科创综指弹性相对高,超跌后未来10个交易日的平均涨幅分别为7.64%和7.46%,科创100弹性相对低。这样的表现可能是行业集中度与行业权重差异导致的。
表:2021年以来各指数单日跌幅超5%时,未来N个交易日的平均涨跌幅

数据来源:Wind,时间截至2026年4月13日
三、 行业与市值
从行业分布看,科创板呈现出鲜明的“硬科技”特征,整体超六成权重集中在信息技术领域,其中科创50更是高度绑定半导体行业,而科创100则在半导体基础上向医药生物与机械设备适度延展。相比之下,创业板权重分布更为多元均衡,电力设备与新能源、医药生物、TMT三大板块形成“三足鼎立”格局。
表:双创板块6只主流指数行业分布数据

数据来源:Wind,时间截至2026年4月13日,行业分类为Wind二级行业
从市值结构看,创业板指与创业板50成份股市值多在千亿以上级别,龙头特征显著,且流动性充裕;创业200与科创100则聚焦百亿至五百亿的中盘成长股,在流动性与成长性之间寻求平衡。科创综指覆盖范围最广,超五成个股流通市值不足五百亿元,但也有近三成权重分布于千亿规模的成份股。
表:双创板块6只主流指数市值分布数据

数据来源:Wind,时间截至2026年4月13日
四、近期资金流向
从Wind机构净买入数据看,2026年3月以来,双创板块呈现结构性分化。双创板块的资金流向,本质上是“博弈超跌修复”与“布局产业趋势”两种逻辑的并行演绎。
创业板内部,创业板50和创业板指大额净流入与净流出交替出现,或反映出在新能源板块高位震荡过程中,多空分歧加剧、尚未形成共识;
科创板方面,科创 50、科创 100、科创综指相对创业板主流指数整体净流出幅度更小,且4月后逐步转为净流入,一定程度上印证了当前半导体板块受存储涨价、国产替代加速及AI算力需求三重驱动,吸引机构资金在震荡中持续加仓的现状。
图:创业板3只主流指数26年三月以来日净流入金额(机构)(单位:亿元)

数据来源:Wind,时间截至2026年4月13日
图:科创板3只主流指数26年三月以来日净流入金额(机构)(单位:亿元)

数据来源:Wind,时间截至2026年4月13日
五、近期大事:创业板第四套标准发布,创业、科创板企业上市标准的差异更清晰
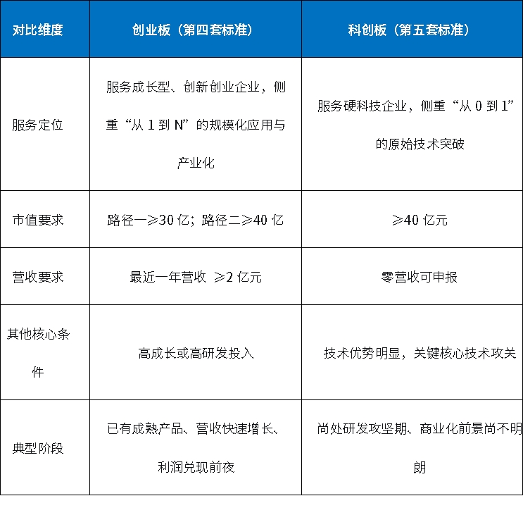
2026年4月10日,证监会正式发布《关于深化创业板改革更好服务新质生产力发展的意见》,其中一个核心举措即增设创业板第四套上市标准。此前,创业板的上市审核长期以盈利为重要标尺,市值门槛也相对较高。第四套标准进一步放宽门槛,设置了两条差异化路径,分别面向新兴产业、未来产业。结合此前已落地的第三套标准,创业板已构建起覆盖“已盈利→未盈利但已规模化→高成长未盈利、高研发未盈利”的多层次上市通道,为人工智能、生物医药、半导体等领域尚未实现盈利但已进入快速成长期的企业,提供了更适配的上市通道。
表:创业板第四套上市标准介绍

信息来源:中国证监会、深圳证券交易所
此外,证监会在本次改革中明确指出:科创板突出“硬科技”特色,重点服务开展关键核心技术攻关的企业,已在集成电路、生物医药等领域形成产业集群;创业板主要服务成长型创新创业企业,培育了新能源、高端装备等领域标杆性企业。两个板块对未盈利企业的上市标准也形成了鲜明对比。简言之,科创板聚焦“硬核技术攻关”,适合尚处研发攻坚期、商业化前景尚不明朗的早期科技企业;创业板则侧重“成长型创新”,适合已有成熟产品、营收快速增长、正处于利润兑现前夜的成长型企业。两大板块并非竞争关系,而是从不同阶段、不同维度共同服务新质生产力,形成“1+1>2”的协同效应。
表:创业板与科创板未盈利企业上市标准对比

信息来源:中国证监会、深圳证券交易所、上海证券交易所
(文章来源:界面新闻)
