近日,陕西省药品监督管理局发布2026年第1期化妆品质量公告,公布了2批次不符合标准规定的化妆品。

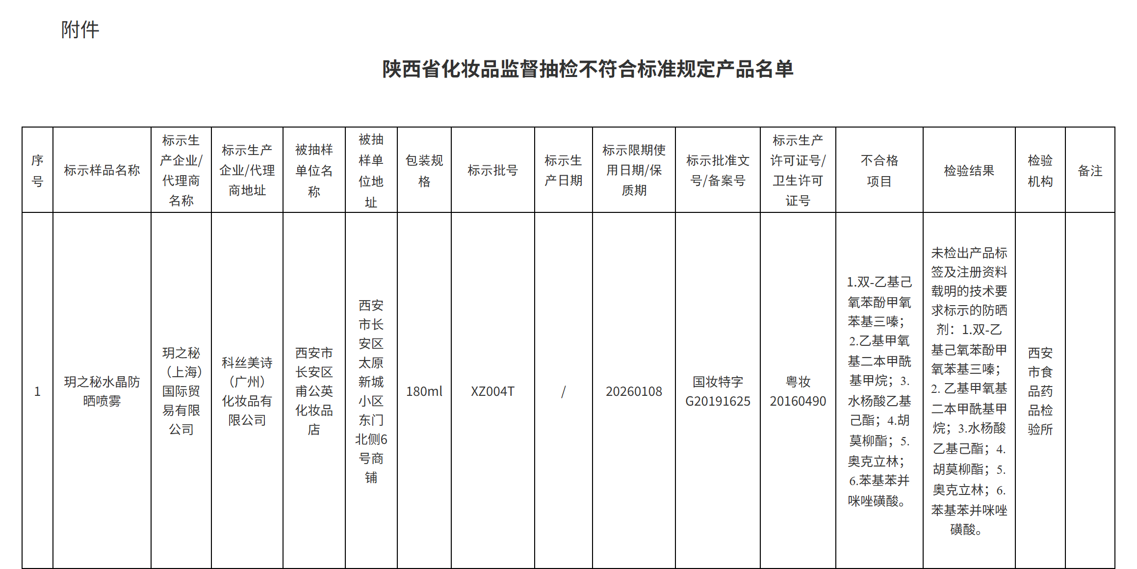
其中,1批次标称玥之秘(上海)国际贸易有限公司、科丝美诗(广州)化妆品有限公司生产的“玥之秘水晶防晒喷雾”(包装规格:180ml;批号:XZ004T;保质期:20260108)抽检不合格,检验结果显示,其未检出产品标签及注册资料标识的6种防晒剂成分,包括双-乙基己氧苯酚甲氧苯基三嗪; 乙基甲氧基二本甲酰基甲烷;水杨酸乙基己酯;胡莫柳酯;奥克立林;苯基苯并咪唑磺酸。

针对抽检不合格情况,玥之秘旗舰店客服回应南都·湾财社记者称,“经核实,陕西省药监局所检测不合格的产品(批次号XZ004T/20260108)为假冒产品。我方已全力配合相关部门严肃査处该销售假冒伪劣产品的企业。我方生产并供应的产品均经国家认可,并附有相关许可证批文,从官方渠道购买的产品保证正品品质,可以放心使用。”
此外,玥之秘(上海)国际贸易有限公司发布的官方声明称,近期陕西省药品监督管理局《陕西省化妆品质量公告(2026年第1期,总第8期)》指出,玥之秘水晶防晒喷雾SPF50+PA+++180ml产品(产品批次号为 XZ004T/20260108)监督抽检不符合规定。经我司调查核实,其中抽查的玥之秘水晶防晒喷雾SPF50+PA+++产品为假冒伪劣产品,非由我司生产供货。我司将全力配合相关部门严肃查处该销售假冒伪劣产品的企业并加大对侵权产品的打击力度,对侵害消费者权益及侵害品牌权益的不法商家进行追责,绝不宽宥。

公开资料显示,玥之秘是源自韩国的专业防晒品牌,2012年由韩国玥之秘株式会社创立,2014年正式进入中国市场,其中国市场运营主体为2016年成立的玥之秘(上海)国际贸易有限公司。截至2020年,该品牌旗下明星产品水晶防晒喷雾上市至今累计销售已突破5000万瓶。2021年3月,品牌官宣艺人鹿晗为品牌防晒全球代言人。
(文章来源:南方都市报)
