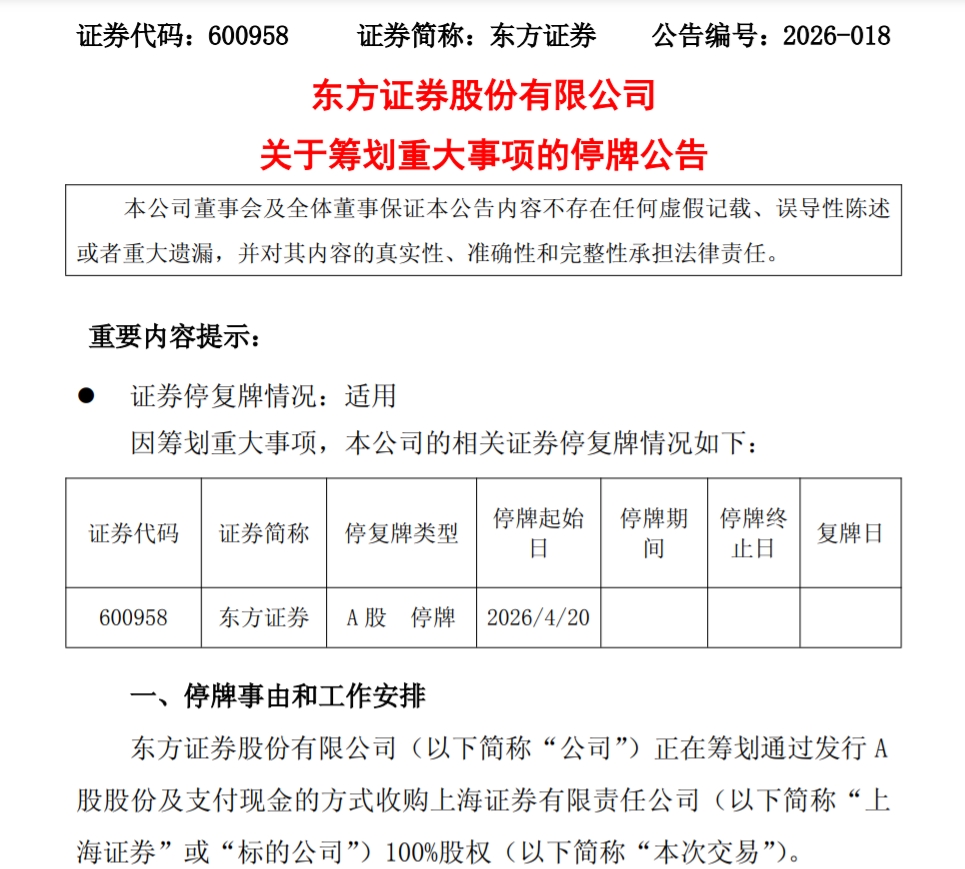
券商并购重组又有新进展。4月19日,东方证券(600958)公告称,其正在筹划通过发行A股股份及支付现金的方式收购上海证券100%股权。鉴于该事项存在不确定性,为保证公平信息披露,维护投资者利益,避免造成公司股价异常波动,东方证券A股股票自4月20日开市起停牌,预计停牌时间不超过10个交易日。

公告显示,东方证券已于4月19日分别和百联集团、上海国际集团投资、上海国际集团、上海城投集团签署了《发行股份购买资产意向协议》,与国泰海通签署了《发行股份及支付现金购买资产意向协议》。
根据上述协议,东方证券拟通过发行A股股份的方式购买百联集团持有的上海证券50%股权、上海国际集团投资持有的上海证券16.33%股权、上海国际集团持有的上海证券7.68%股权、上海城投集团持有的上海证券1%股权;拟通过发行A股股份的方式购买国泰海通持有的上海证券18.74%股权,通过支付现金的方式购买国泰海通持有的上海证券6.25%股权。未来,各方将进一步协商确定本次交易的方案、价格等事项,并签署正式交易文件进行约定。
公开信息显示,东方证券总部设在上海,是一家综合类证券公司。公司于2015年3月23日登陆上交所,2016年7月8日成功发行H股并上市,是行业内第五家A+H股上市券商。根据年报,公司2025年实现营收153.58亿元,同比增长26.18%;实现归母净利润56.34亿元,同比增长68.16%。截至2025年末,公司总资产为4869亿元,在全国设有分支机构170家。
上海证券由原上海财政证券公司和原上海国际信托投资公司证券部以新设合并的方式组建成立,于2001年5月正式开业。公司注册资本为53.26亿元。2020年12月,中国证监会核准百联集团成为公司主要股东、控股股东。目前公司股东包括百联集团、国泰海通、上海国际集团、上海国际集团投资、上海城投集团。上海证券拥有期货子公司1家、公募基金子公司1家、分公司9家以及营业部72家。截至2025年末,公司总资产为958亿元,2025年实现净利润13亿元。
对于此次并购,行业普遍认为,核心在于两家券商在业务上的互补与协同。东吴证券认为,东方证券在财富管理、资产管理等核心业务上实力雄厚,而上海证券在上海及长三角地区拥有广泛的经纪业务网络和深厚的客户基础。预计合并后的新公司总资产有望突破6000亿元,净资产将突破1000亿元,静态测算下(2025年数据),行业排名有望跻身行业前十。
自2024年以来,监管部门大力推动证券行业供给侧结构性改革,支持头部券商做强做大,业内并购重组频发。据金融投资报记者不完全统计,2024年以来,共有6起券商并购重组事件官宣,包括西部收购国融、国信并购万和、国泰君安并购海通,正在进行中的中金合并东兴和信达、东吴并购东海,以及刚刚公告的东方收购上海。2026年才刚过4个月,就已经有东吴和东方两家券商披露并购事宜,也让市场对2026年券商整合的前景充满期待。
业内专家指出,近年来的券商并购重组主要沿着两条逻辑进行:一是由地方国资驱动的省、市区域券商整合,比如东方证券和上海证券就同属于上海国资体系,类似的还有实控人均为福建省财政厅的兴业证券和华福证券,同属湖北国资体系的长江证券、天风证券、华源证券等,其后续动向受到业界关注;二是同一系统内、同一大股东旗下的券商资源整合,比如中金公司推进收购东兴证券、信达证券就是汇金系金融资源的整合。
业界普遍认为,行业内的资源整合将成为券商快速提升规模与综合实力的重要方式,大型券商通过并购进一步补齐短板并巩固优势,中小券商通过外延并购,有望快速做大,实现规模效应和业务互补。
(文章来源:金融投资网)
