2026年4月16日,招金黄金(000506.SZ)发布2026年一季报。
公司营业总收入为1.79亿元,较去年同报告期营业总收入增加8101.78万元,实现2年连续上涨,同比较去年同期上涨82.79%。归母净利润为1.87亿元,较去年同报告期归母净利润增加1.91亿元,实现3年连续上涨。经营活动现金净流入为1232.12万元,较去年同报告期经营活动现金净流入减少1208.75万元,同比较去年同期下降49.52%。

公司最新资产负债率为37.09%,较上季度资产负债率减少12.52个百分点,较去年同期资产负债率减少17.13个百分点。
公司最新毛利率为56.05%,较上季度毛利率增加15.87个百分点,较去年同期毛利率增加33.77个百分点,实现2年连续上涨。最新ROE为21.08%,较去年同期ROE增加21.67个百分点。
公司摊薄每股收益为0.20元,较去年同报告期摊薄每股收益增加0.20元,实现3年连续上涨。
公司最新总资产周转率为0.12次,较去年同期总资产周转率增加0.08次,实现2年连续上涨,同比较去年同期上涨214.10%。最新存货周转率为0.55次,较去年同期存货周转率减少0.51次,同比较去年同期下降48.24%。
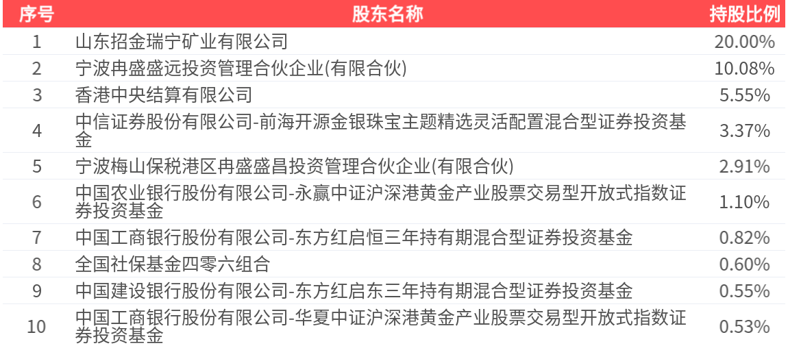
公司股东户数为11.85万户,前十大股东持股数量为4.23亿股,占总股本比例为45.52%,前十大股东持股情况如下:

(文章来源:界面新闻)
文章来源:界面新闻
原标题:招金黄金(000506.SZ):2026年一季报净利润为1.87亿元,同比扭亏为盈
