4月15日,青海省地方金融管理局发布《关于已被取消资质或未经许可(备案)在名称和经营范围中使用涉地方金融组织字样机构名单的公告》。
公告显示,根据《融资担保公司监督管理条例》(国务院令第683号)、《小额贷款公司监督管理暂行办法》(金规〔2024〕26号)、《关于加强典当行监督管理的通知》(银保监办发〔2020〕38号)、《融资租赁公司监督管理暂行办法》(银保监发〔2020〕22号)、《关于加强商业保理企业监督管理的通知》(银保监办发〔2019〕205号)、《地方资产管理公司监督管理暂行办法》(金规〔2025〕16号)等行业监管规定及国家金融监督管理总局有关要求,未经许可(备案),注册成立一般工商企业不得在名称和经营范围中使用涉及“小额贷款”“融资担保”“典当”“商业保理”“金融企业不良资产收购处置”等具有金融属性的字样。
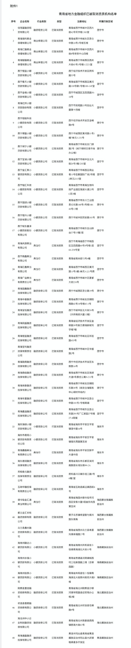
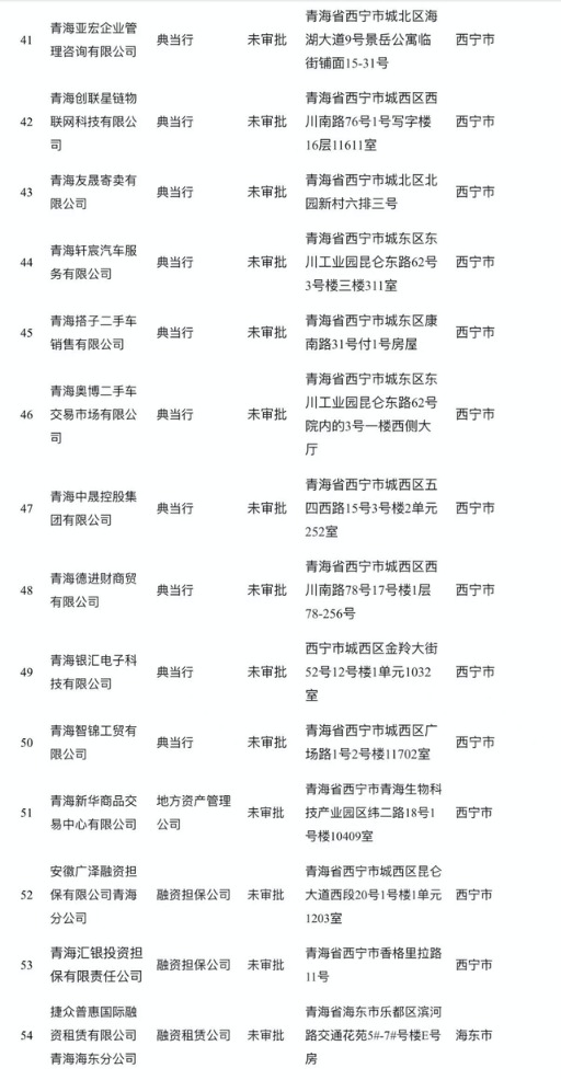
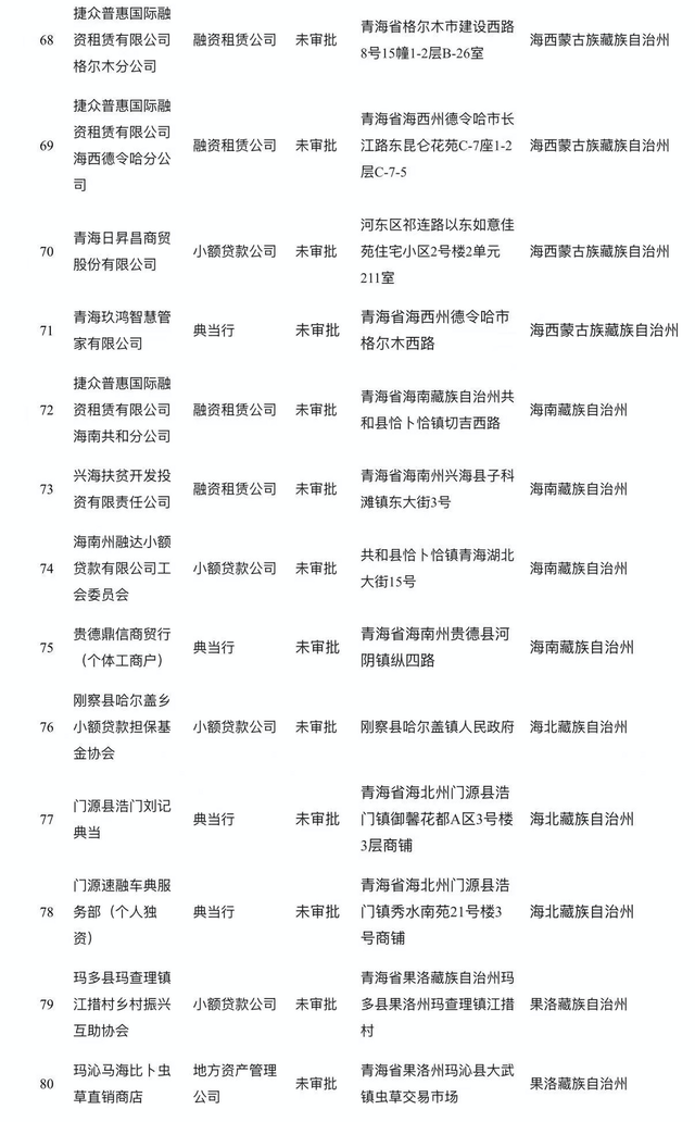
截至2026年2月末,未经省级地方金融管理部门批准设立和已被取消资质仍然存续的机构共有128家,其中,48家机构已被取消资质(附件1),80家机构未经许可(备案)(附件2)。根据《防范和处置非法集资条例》《无证无照经营查处办法》《企业经营异常名录管理办法》等相关规定,现将相关市场主体名单予以公告。
具体来看,名单里包括了25家小额贷款公司、23家融资租赁公司、26家融资担保公司、48家典当行以及3家商业保理公司、3家地方资产管理公司。
值得注意的是,其中不仅有中小机构,也包含了头部企业旗下分支。例如,在未经许可(备案)的80家机构名单中出现的上海畅途融资租赁有限公司西宁分公司。上海畅途融资租赁有限公司成立于2014年8月,原名上海易鑫融资租赁有限公司,是头部汽车金融租赁平台易鑫集团的核心子公司。

去年5月,上海畅途融资租赁有限公司发布公告称,因母公司易鑫集团业务多元化发展和品牌升级,确保该公司在所属业务条线展业主体的合规性和独立性,更为现名。2025年4月18日已完成工商变更登记,并取得新营业执照。
工商信息显示,上海畅途融资租赁有限公司共有98家分支机构,其中通辽分公司、北海分公司、佳木斯分公司等14家机构已经被注销,另64家分公司处于存续状态。如今旗下西宁分公司却因“未审批”被列入青海省地方金融组织未经许可(备案)机构名单。
青海省地方金融管理局要求,相关市场主体于7日内主动向注册地市场监管部门申请企业名称、经营范围等变更登记或注销登记。变更后的公司名称不得含有涉及地方金融组织或具有金融属性的字样,经营范围中不得包含相关金融业务。未在限定期限内进行变更或注销登记的,地方金融管理部门将会同市场监管部门依法依规按程序进行清理。
青海省地方金融管理局提示,有关单位和个人在选择与涉地方金融组织字样的企业合作时,请认真查验地方金融组织业务经营资质,依法保障自身合法权益,自觉抵制非法金融活动。
附机构名单:





来源:青海省地方金融管理局
(文章来源:消费日报财经)
