蓝鲸新闻4月13日讯(记者何天骄)惠泉啤酒作为福建唯一一家啤酒上市公司,虽然有燕京啤酒这样的大股东“撑腰”,但营收增长却几乎长年陷入停滞,而在啤酒高端化浪潮下,惠泉啤酒的高端化进程也不容乐观。
4月13日,福建省燕京惠泉啤酒股份有限公司(下称“惠泉啤酒”,600573.SH)发布了2025年年度报告,去年公司实现营收6.4亿,同比下降1.05%,这是该公司近五年来营收首次下降,虽然只是微降,但这对于营收规模多年维持在6亿元左右的地方酒企而言并非好消息。啤酒行业分析师肖竹青向蓝鲸新闻记者坦言:“惠泉啤酒当前面临的困局:全国化与高端化的双重滞后。”多种迹象表明,惠泉啤酒市场正面临头部品牌挤压。在这一趋势下,惠泉啤酒未来必将面临不小的挑战。
营收多年首降,高度依赖省内市场
惠泉啤酒官方资料显示,该公司的主要经营业务为生产销售啤酒。主要产品是惠泉一麦、惠泉纯生、惠泉欧骑士、惠泉鲜啤、惠泉1983和老惠泉系列产品等。
翻看历年财报,惠泉啤酒的营收增长早已陷入停滞。2021年至2025年,公司营收分别为5.82亿元、6.13亿元、6.14亿元、6.47亿元、6.40亿元,长期在6亿元左右徘徊。2025年的营收下滑,更是凸显其在头部酒企凭借品牌、渠道和规模优势持续收割市场份额的存量竞争中的力不从心。
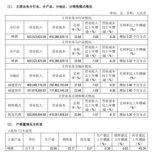
根据国家统计局数据,2025年,中国规模以上企业啤酒产量3536万千升,同比下降1.1%。惠泉啤酒方面也在财报中坦言,目前,中国啤酒行业处于深度存量竞争阶段。不过,从产量来看,惠泉啤酒产量下滑超过了行业平均水平,去年其啤酒产量22.09万千升,同比下滑3.38%。同时,惠泉啤酒的啤酒销量同比下滑3.03%。2025年的营收、核心产品销量双双下滑,进一步凸显了该公司的增长疲态。
不仅如此,惠泉啤酒的全国化之路也并不顺畅。虽由头部啤酒企业燕京啤酒控股,但对惠泉啤酒的全国化扩张帮助有限,惠泉啤酒的营收主要依赖福建本省,2025年,福建市场作为惠泉啤酒的“大本营”,贡献了75.51%的营收,省外市场营收同比下降1.88%,占比24.49%。在处于深度存量竞争阶段的啤酒市场中,头部啤酒企业正在加速全国化扩张并“查漏补缺”,在这一趋势下,地方酒企将面临更大的竞争压力。

据悉,为了避免同业竞争,燕京啤酒2003年签署《不竞争承诺函》,将福建、江西部分市场划为惠泉独占区域,承诺不再销售同档次低价产品。肖竹青指出,这虽避免内耗,但也限制了惠泉向外扩张的空间——大股东的“保护”变成了“玻璃天花板”。
肖竹青指出,惠泉啤酒的困境,本质是“大集团子公司”定位的尴尬——既享受不到独立企业的战略灵活性,又难以获得母公司的全力资源支持。在啤酒行业“强者恒强”的马太效应下,区域酒企的生存空间正在收窄。
高端化进程缓慢,低端市场受价格战冲击
虽然市场处于存量竞争阶段,但在消费端呈现价值化、体验化和场景化特点,啤酒的高端化也向着更高价值的高端化延续。惠泉啤酒也在顺应啤酒消费升级加快的趋势,持续进行产品结构优化,提升市场竞争力,同时加强新产品创新开发,满足消费者个性化、高品质需求。
不过目前看,惠泉啤酒的高端化进程相对缓慢,从价格来看,去年惠泉啤酒营业收入为6.205亿元,销售量为22.17万千升,据此估算,每千升销售均价为2798.9元,与2024年类似,都不足2800元,而头部品牌重庆啤酒、青岛啤酒、珠江啤酒的每千升销售均价均在4000元左右,差距较大。

与华润、青岛、重庆等全国性品牌相比,惠泉啤酒销量较小,仅22余万千升,无法形成规模效应,采购和制造成本偏高,不仅如此,其品牌影响力局限于区域,导致产品溢价能力弱,吨酒价格悬殊。“议价权低的根源:作为区域品牌,惠泉缺乏稀缺性价值——既无雪花、青岛的全国规模优势,也无百威、嘉士伯的国际品牌溢价,更无精酿啤酒的差异化特色。在‘高端化=品牌力+渠道力’的竞赛中,惠泉两头不占。”肖竹青指出。
“在高端市场,惠泉面临青岛、百威等品牌的强力挤压;在低端市场,又面临各品牌价格战的蚕食。其高端化进程缓慢,增长空间受到严重限制。”分析人士指出,“在这一趋势下,作为地方酒企的惠泉啤酒将面临更大的竞争压力。”这一说法在财报中也体现出,去年惠泉啤酒中高档产品销售收入仅同比增长0.53%,普通档次产品销售收入同比下降5.46%,面临头部品牌的挤压可见一斑。

不过危机中也有转机:福建市场消费力领先全国,结构性升级趋势明确;惠泉拥有40年品牌积淀和燕京的背书;2025年毛利率已同比提升3.22个百分点,显示改革初见成效。这些都是惠泉啤酒未来竞争的重要砝码。
肖竹青看来,惠泉啤酒未来破局的关键,不在于盲目追逐“全国化”的虚幻目标,而在于守住福建、做透东南、做精特色,在巨头无暇顾及的缝隙市场中,建立“小而美”的高端区域品牌护城河。
正如肖竹青所言,定位至关重要——惠泉需要找到自己的独特定位,但必须是属于啤酒消费者、属于闽南文化、属于东南沿海的那个独特价值锚点。
(文章来源:蓝鲸财经)
