
今日看点
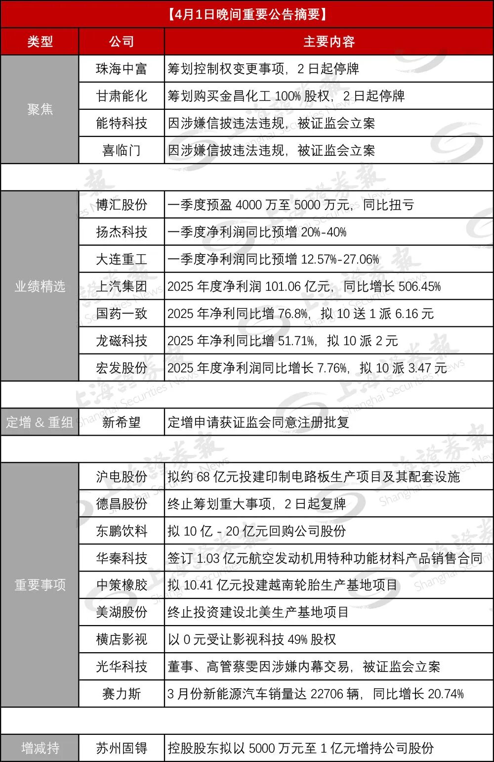
▼聚焦一:甘肃能化:筹划购买金昌化工100%股权 2日起停牌
公司正在筹划以发行股份及支付现金的方式购买甘肃能源化工投资集团有限公司持有的甘肃能化金昌能源化工开发有限公司100%股权,并募集配套资金事项。经初步测算,本次交易预计不构成重大资产重组。公司股票、可转换公司债券自2026年4月2日开市时起停牌。
能特科技:公司于2026年4月1日收到中国证监会下发的《立案告知书》,因涉嫌信息披露违法违规,根据相关法律法规,中国证监会决定对公司立案。
公司表示,目前公司各项生产经营活动正常有序开展,在立案调查期间,公司将积极配合中国证监会的调查工作,并严格按照相关法律法规和监管要求及时履行信息披露义务。
喜临门:公司于近日收到中国证监会出具的《立案告知书》。因公司涉嫌信息披露违法违规,根据《中华人民共和国证券法》《中华人民共和国行政处罚法》等法律法规,中国证监会决定对公司立案。公司同日披露,公司实际控制人陈阿裕于近日收到中国证监会出具的《立案告知书》。因涉嫌信息披露违法违规,根据《中华人民共和国证券法》《中华人民共和国行政处罚法》等法律法规,中国证监会决定对陈阿裕立案。公司将严格按照监管要求履行信息披露义务。
业绩精选
博汇股份:披露一季度业绩预告。公司预计2026年第一季度实现归属于上市公司股东的净利润4000万元—5000万元,上年同期亏损4762.32万元。
关于业绩变动原因,公司表示,化工业务方面,一季度实现稳产高产,产销量、营业收入和净利润均有大幅提升。另外,公司前期投入与布局展现成效,新业务已实现盈利,为公司整体业绩贡献了新的利润增长点。
扬杰科技:披露一季度业绩预告。公司预计2026年第一季度实现归属于上市公司股东的净利润3.28亿元—3.82亿元,比上年同期增长20%—40%。
关于业绩变动原因,公司表示,2026年第一季度,受益于人工智能、新能源汽车、储能及工控等下游应用领域的强劲需求,功率半导体行业维持高景气度。公司紧抓市场机遇,报告期内,营业收入实现同比增长超30%。其中,汽车电子业务呈爆发式增长,一季度收入预计同比翻倍,构成业绩增长的核心驱动力。此外,公司持续推进精益生产与全流程精细化管控,降本增效成果显著,毛利率实现环比提升。
大连重工:披露一季度业绩预告。公司预计2026年第一季度实现归属于上市公司股东的净利润2.02亿元—2.28亿元,比上年同期增长12.57%—27.06%。报告期内,公司营业收入预计实现40.4亿元左右,同比增长15%左右,其中主要是物料搬运设备毛利同比增长,带动公司整体毛利上升。
上汽集团:披露年报。2025年,公司实现营业收入646,152,101,889.30元,同比增长5.22%;归属于上市公司股东的净利润10,105,800,270.34元,同比增长506.45%;基本每股收益0.885元。公司拟每10股派送现金红利2.66元(含税)。
国药一致:披露年报。公司2025年实现营业收入734.16亿元,同比下降1.29%;实现归属于上市公司股东的净利润11.36亿元,同比增长76.8%;基本每股收益2.04元。公司2025年度利润分配预案为:向全体股东每10股派发现金红利6.16元(含税),送红股1股(含税)。
龙磁科技:披露年报。公司2025年实现营业收入12.89亿元,同比增长10.18%;实现归属于上市公司股东的净利润1.68亿元,同比增长51.71%;基本每股收益1.44元。公司2025年度利润分配预案为:向全体股东每10股派发现金红利2元(含税)。
宏发股份:披露年报。2025年,公司实现营业收入17,202,480,686.91元,同比增长21.98%;实现归属于上市公司股东的净利润1,757,527,714.75元,同比增长7.76%;实现基本每股收益1.20元。公司2025年年度拟实施利润分配方案为以实施权益分派股权登记日登记的总股本为基数,向全体股东每10股派发现金红利3.47元(含税)。
定增&重组
新希望:公司于近日收到中国证监会出具的批复,同意公司向特定对象发行股票的注册申请。
重要事项
沪电股份:公司董事会会议审议通过议案,同意公司投资建设印制电路板生产项目及其配套设施,该项目拟以自有资金或自筹资金投资,计划投资总额约68亿元;同意授权公司管理层或其授权代表,就该项目具体事宜和昆山高新技术产业开发区管理委员会签署投资协议及相关法律文件,并全权办理该项目实施事宜;同意授权管理层根据市场环境、技术发展趋势、市场需求变化等具体情况,对该项目的投资总额(在董事会审议权限内)、项目进程、市场定位等具体规划进行调整,以提高该项目的竞争力和适应性。
光华科技:公司于2026年4月1日收到公司董事、高级管理人员蔡雯的通知,其于2026年3月31日收到中国证监会出具的《立案告知书》,根据相关法律法规,中国证监会决定对蔡雯因涉嫌内幕交易予以立案。
公告称,本次立案调查系对蔡雯的个人调查,与公司的日常经营管理和业务活动无关,且不涉及本公司股票交易,其目前在公司仍正常履职。蔡雯表示将积极配合中国证监会调查工作。公司将持续关注上述事项的进展情况,并严格按照相关法律法规的要求及时履行信息披露义务。
本川智能:公司于近日收到中国证券监督管理委员会出具的批复,同意公司向不特定对象发行可转换公司债券的注册申请。
奥士康:公司于2026年4月1日收到中国证券监督管理委员会出具的批复,同意公司向不特定对象发行可转换公司债券的注册申请。
东鹏饮料:公司拟以自有资金通过集中竞价交易方式回购公司A股股份,回购股份金额不低于10亿元(含本数),不超过20亿元(不含本数)。本次回购股份将用于注销并减少注册资本及实施股权激励计划及/或员工持股计划,其中不低于90%的回购股份将用于注销并减少注册资本。回购股份价格不超过248元/股,回购股份期限为自股东会审议通过回购股份方案之日起12个月内。
赛力斯:披露2026年3月份产销快报。3月份,新能源汽车产量22802辆,同比增长17.81%;销量22706辆,同比增长20.74%;其中赛力斯汽车产量20598辆,同比增长38.92%;销量20234辆,同比增长47.74%。
华秦科技:公司近日与某客户签订2份日常经营销售合同,金额合计为103,106,095.00元(含税),合同标的为航空发动机用特种功能材料产品。销售合同有效期均为自签订之日起至2027年8月30日内有效。本次交易属于公司签订日常经营销售合同。若上述销售合同顺利履行,将对公司经营业绩产生积极影响。
北汽蓝谷:披露子公司2026年3月份产销快报。公司子公司北京新能源汽车股份有限公司3月产量为18652辆,同比增长61.50%;销量为13647辆,同比下降4.35%。今年累计产量为37452辆,同比增长36.96%;累计销量为29084辆,同比增长4.94%。
中策橡胶:公司拟投资建设“中策越南轮胎生产基地项目(一期)”,并由公司位于中国香港的全资子公司海潮贸易设立越南全资子公司作为实施主体具体实施。项目拟投资规模为人民币104,056.20万元。为满足该投资项目的建设资金需求,公司拟对海潮贸易增资不超过12,000万美元。项目预计开工时间为2026年7月1日。项目建成后,公司将新增500万条半钢子午线轮胎的年度生产能力,预计可实现为公司新增年平均营业收入84,853.33万元,进一步提升公司的经济效益。
美湖股份:公司于2026年3月31日召开了第十一届董事会第二十五次会议,审议通过了《关于终止投资建设北美生产基地项目的议案》,同意公司终止投资建设北美墨西哥生产基地项目,本议案无须提交公司股东会审议。终止本次对外投资原因为鉴于当前北美环境复杂多变,诸多潜在变动使得继续投资存在较大的不确定性和风险,与此同时,公司已将战略重心调整至泰国生产基地建设。
横店影视:公司及子公司浙江横店影视投资有限公司(简称“影视投资”)拟分别受让浙江横店影视城有限公司(简称“横店影视城”)持有的横店影视科技有限公司(以下简称“影视科技”)39%、10%共计49%股权。截至本公告披露日,影视科技尚未实际经营,经各方协商确定公司及子公司影视投资受让影视科技股权的交易价格分别为0元、0元,共计0元。本次交易完成后,公司对影视科技的持股比例从51%增至90%,子公司影视投资将持有影视科技10%股权,横店影视城不再持有影视科技股权,公司合并报表范围未发生变化。本次交易构成关联交易,不构成重大资产重组。
德昌股份:公司控股股东、实际控制人与交易对方因涉及事项较多,双方就某些核心条款未能达成一致意见,交易双方决定终止筹划公司股份进行部分转让的重大事项。公司目前各项业务经营情况正常,终止筹划本次重大事项不会对公司经营业绩和财务状况产生重大不利影响。公司股票自2026年4月2日(星期四)上午开市起复牌。
增减持
苏州固锝:公司控股股东苏州通博电子器材有限公司拟自增持计划披露之日起6个月内,通过深圳证券交易所允许的方式增持公司股份,增持总金额规模不低于5000万元且不超过1亿元,拟增持价格区间不超过12.9元/股。
停复牌
复牌:德昌股份(605555)。
停牌:甘肃能化(000552)、珠海中富(000659)。
(文章来源:上海证券报)
