
今日看点
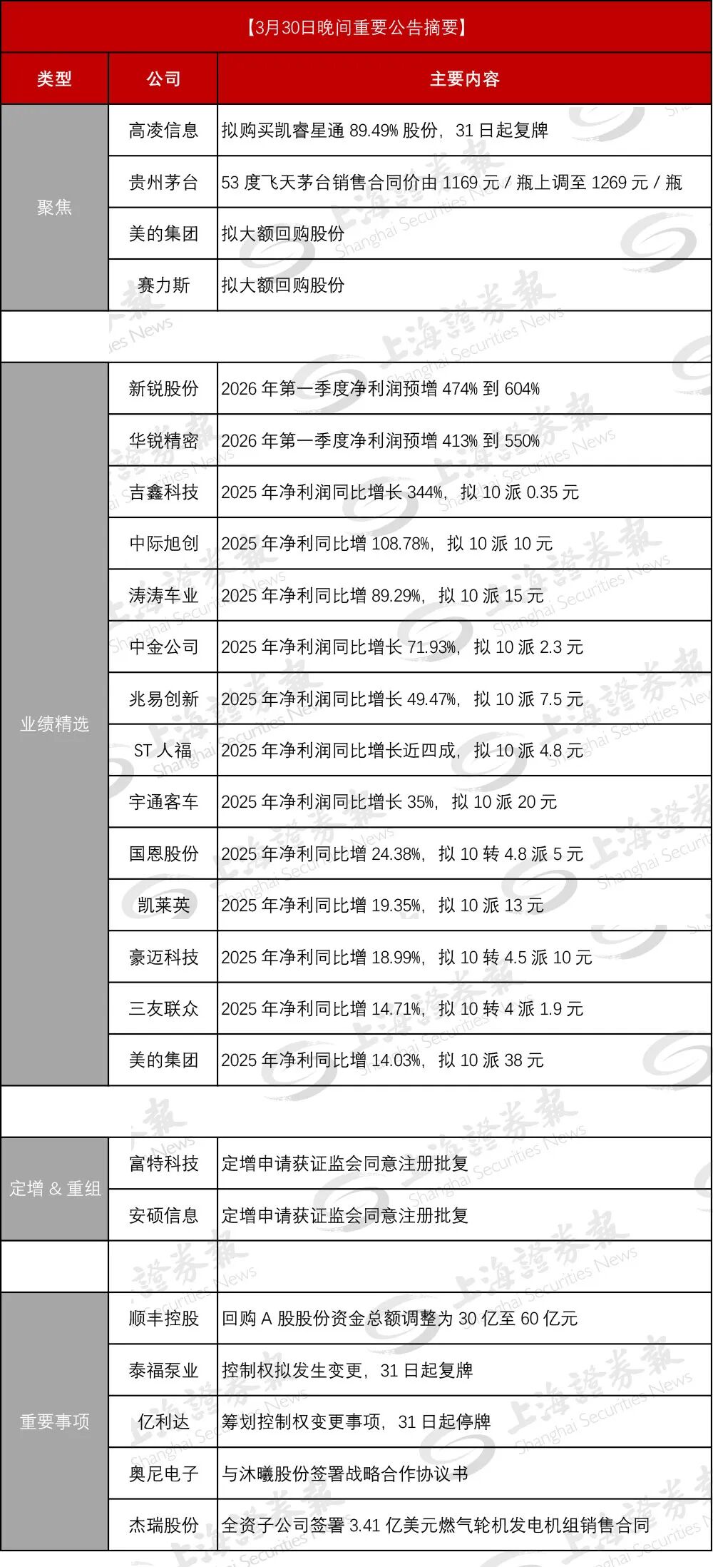
▼聚焦一:高凌信息:拟购买凯睿星通89.49%股份 31日起复牌
公司拟通过发行股份及支付现金的方式购买凯睿星通信息科技(南京)股份有限公司(简称:凯睿星通)89.49%的股份,同时募集配套资金(以下简称“本次交易”)。本次交易预计构成重大资产重组。
凯睿星通专注于专用卫星通信体制的设计及关键技术研究,以卫星通信基带产品、卫星网络管控系统、卫星通信地面终端等卫星通信系统产品的研发、生产与销售,以及星上载荷和卫星通信网络仿真验证等卫星通信技术开发为主要业务。上市公司与凯睿星通在产品矩阵、核心技术、业务场景及客户资源等多维度可以形成深度协同,有助于提升上市公司整体盈利能力和持续经营能力。
经公司向上海证券交易所申请,公司股票自2026年3月31日(星期二)开市起复牌。
▼聚焦二:贵州茅台:53度飞天茅台销售合同价由1169元/瓶上调至1269元/瓶
自2026年3月31日起,飞天53%vol 500ml贵州茅台酒(2026)销售合同价由1169元/瓶调整为1269元/瓶,自营体系零售价由1499元/瓶调整为1539元/瓶。此次价格调整预计将对公司经营业绩产生一定影响。
美的集团:公司拟以集中竞价交易方式回购公司部分已在境内发行的A股股票,用于实施股权激励计划及/或员工持股计划。本次回购金额不超过130亿元,不低于65亿元,回购所需资金来源为公司自有资金及/或中国银行股份有限公司顺德分行提供的股票回购专项贷款,回购价格不超过100元/股。
赛力斯:公司拟不低于10亿元(含)且不超过20亿元(含)通过上海证券交易所交易系统以集中竞价交易方式回购A股股份,回购价格不超过150元/股(含),资金来源为自有资金,回购的股份将用于减少公司注册资本。
业绩精选
新锐股份:披露业绩预告。公司预计2026年第一季度实现营业收入为100,000万元到115,000万元,与上年同期相比,将增加47,169.44万元到 62,169.44万元,同比增加89.28%到117.68%。公司预计2026年第一季度实现归属于母公司所有者的净利润为26,500万元到32,500万元,与上年同期相比,将增加21,881.15万元到27,881.15万元,同比增加473.74%到603.64%。
华锐精密:披露业绩预告。公司预计2026年第一季度实现归属于母公司所有者的净利润为15,000万元到19,000万元,与上年同期相比,将增加12,077.60万元到16,077.60万元,同比增加413.28%到550.15%。公司表示:报告期内,在主要原材料碳化钨价格持续上涨的背景下,公司依托资金与规模双重优势,产品整体实现量价齐升;同时,伴随营业收入增长带来的规模效应,公司期间费率有所下降。
面对市场需求的不断增长,公司坚持聚焦硬质合金及工具核心赛道,持续深化全球市场布局,强化产品技术创新与结构优化,纵深推进并购整合,推动公司硬质合金制品、凿岩工具及切削工具产品销量提升。同时,在原材料价格上涨的背景下,公司对硬质合金及工具全系列产品全面提价,产品盈利能力较大幅度提高,共同驱动2026年一季度公司经营业绩大幅增长。
吉鑫科技:披露年报。公司2025年实现营业收入1,406,076,959.77元,同比增长15.61%;归属于上市公司股东的净利润135,148,459.51元,同比增长343.81%;基本每股收益0.1395元。公司拟向全体股东每10股派发现金红利0.35元(含税)。
中际旭创:披露年报。公司2025年实现营业收入382.4亿元,同比增长60.25%;实现归属于上市公司股东的净利润107.97亿元,同比增长108.78%;基本每股收益9.8元。公司2025年度利润分配预案为:向全体股东每10股派发现金红利10元(含税)。
涛涛车业:披露年报。公司2025年实现营业收入39.41亿元,同比增长32.41%;实现归属于上市公司股东的净利润8.16亿元,同比增长89.29%;基本每股收益7.5元。公司2025年度利润分配预案为:向全体股东每10股派发现金红利15元(含税)。
中金公司:披露年报,2025年实现营业收入284.81亿元,同比增长33.5%;归母净利润97.91亿元,同比增长71.93%;基本每股收益1.876元。公司拟每10股派发现金股利人民币2.3元(含税)。
澜起科技:披露年报,公司2025年实现营业收入54.56亿元,同比增长49.9%;归属于上市公司股东的净利润22.36亿元,同比增长58.4%。公司2025年度利润分配预案为每10股派发现金红利3.90元(含税),不送红股,不以公积金转增股本。
兆易创新:披露年报,2025年实现营业收入92.03亿元,同比增长25.12%;净利润16.48亿元,同比增长49.47%。公司拟向全体股东每10股派发现金股利人民币7.5元(含税)。公司表示,行业层面,存储行业周期向上,供需结构优化推动产品价量齐升。战略层面,公司积极拥抱AI,发展定制化存储、较高算力MCU和AI MCU等新业务、新产品,围绕不同领域的客户需求,提供与之相适应的解决方案。
ST人福:披露年报。公司2025年实现营业收入23,962,010,164.64元,同比下降5.79%;归属于上市公司股东的净利润1,855,334,433.96元,同比增长39.53%;基本每股收益1.14元。经董事会审议,公司2025年度拟以实施权益分派股权登记日登记的公司总股本为基数,向全体股东每10股派发现金红利4.80元(含税),本年度不实施资本公积金转增股本方案。
宇通客车:披露年报。公司2025年实现营业收入4,142,617.40万元,同比增长11.31%;归属于上市公司股东的净利润555,448.20万元,同比增长34.94%;基本每股收益2.51元。公司拟以总股本为基数,每10股派发现金股利20元(含税)。
国恩股份:披露年报。公司2025年实现营业收入212.51亿元,同比增长10.57%;实现归属于上市公司股东的净利润8.41亿元,同比增长24.38%;基本每股收益3.17元。公司2025年度利润分配及资本公积转增股本预案为:向全体股东每10股派发现金红利5元(含税),以资本公积金向全体股东每10股转增4.8股。
联德股份:披露年报。公司2025年实现营业收入1,254,274,444.48元,同比增长14.19%;归属于上市公司股东的净利润227,695,340.13元,同比增长21.46%;基本每股收益0.95元。公司拟以实施权益分派股权登记日登记的总股本(扣除股份回购专户内股票数量)为基数,向全体股东每10股派发现金股利3.5元(含税)。
凯莱英:披露年报。公司2025年实现营业收入66.7亿元,同比增长14.91%;实现归属于上市公司股东的净利润11.33亿元,同比增长19.35%;基本每股收益3.16元。公司2025年度利润分配预案为:向全体股东每10股派发现金红利13元(含税)。
豪迈科技:披露年报。公司2025年实现营业收入110.78亿元,同比增长25.7%;实现归属于上市公司股东的净利润23.93亿元,同比增长18.99%;基本每股收益3.0005元。公司2025年度利润分配及资本公积金转增股本预案为:向全体股东每10股派发现金红利10元(含税),以资本公积金向全体股东每10股转增4.5股。
三友联众:披露年报。公司2025年实现营业收入23.08亿元,同比增长6.44%;实现归属于上市公司股东的净利润7263.42万元,同比增长14.71%;基本每股收益0.23元。公司2025年度利润分配及资本公积转增股本预案为:向全体股东每10股派发现金红利1.9元(含税),以资本公积金向全体股东每10股转增4股。
美的集团:披露年报。公司2025年实现营业收入4564.52亿元,同比增长12.11%;实现归属于上市公司股东的净利润439.45亿元,同比增长14.03%;基本每股收益5.8元。公司2025年度利润分配方案为:每10股派发现金43元(含税)。公司每10股派发现金5元(含税)的2025年中期利润分配方案已实施完毕,本次2025年末利润分配方案为每10股派发现金分红38元(含税)。本次利润分配方案尚待公司2025年度股东会审议通过后方可实施。
天润工业:披露年报。公司2025年实现营业收入40.71亿元,同比增长12.55%;实现归属于上市公司股东的净利润3.68亿元,同比增长10.62%;基本每股收益0.33元。公司2025年度利润分配预案为:向全体股东每10股派发现金红利2.2元(含税)。
华泰证券:披露年报。公司2025年实现营业收入35,809,920,255.16元,同比增长6.83%;归属于上市公司股东的净利润16,383,497,118.10元,同比增长6.72%;基本每股收益1.73元。公司经董事会决议通过的本报告期利润分配预案:每股派发现金红利0.40元(含税)。
定增&重组
安硕信息:公司于近日收到中国证券监督管理委员会出具的批复,同意公司向特定对象发行股票的注册申请。
富特科技:公司于近日收到中国证券监督管理委员会出具的批复,同意公司向特定对象发行股票的注册申请。
重要事项
顺丰控股:公司董事会会议审议通过《关于变更A股回购股份方案的议案》,董事会同意将2025年第1期A股回购股份方案的回购资金总额由“不低于15亿元且不超过30亿元”调整为“不低于30亿元且不超过60亿元”,将回购实施期限延长至董事会审议通过变更回购方案之日起12个月止,同时将回购股份用途从“用于员工持股计划或股权激励”变更为“用于注销并减少注册资本”。该议案中回购股份用途变更尚需提交股东会审议通过后方可生效,其他变更内容自董事会审议通过之日起生效。
宁波东力:2026年3月26日,公司取得中国工商银行股份有限公司宁波江东支行出具的《贷款承诺函》,贷款额度最高不超过6000万元,贷款期限不超过36个月,贷款专项用于回购公司股票。
泰福泵业:2026年3月30日,陈宜文、林慧及地久电子与诤远行(上海)企业管理合伙企业(有限合伙)(以下简称“诤远行”)共同签署控制权收购协议。上述协议约定,陈宜文、林慧拟以协议转让的方式向诤远行分别转让公司398.85万股股份、100万股股份(分别占公司总股本的4.18%、1.05%)。陈宜文、林慧拟以股权转让的方式将地久电子的100%股权向诤远行转让,转让完成后诤远行通过地久电子间接持有公司1800万股股份(占公司总股本的18.88%)。本次转让完成后,诤远行直接和间接合计持有公司总股本的24.11%。本次股份转让价格为每股35.67元。
陈宜文、林慧、宏泰投资以及益泰投资不可撤销地承诺,自交割日起至60个月为止,陈宜文、林慧、宏泰投资以及益泰投资拟放弃其合计持有公司1063.01万股股份的表决权。
本次权益变动后,诤远行将合计持有公司24.11%的股份及该等股份对应的表决权。公司控股股东变更为诤远行,孙凯将成为公司实际控制人。
公司股票和可转换公司转债自2026年3月31日开市起复牌,“泰福转债”恢复转股。
杰瑞股份:近日,公司全资子公司GenSystems Power Solutions LLC与美国某客户签署燃气轮机发电机组销售合同,合同金额为3.41亿美元(约合23.59亿元人民币),约占公司2024年度经审计营业收入的17.66%。该合同是自2025年11月以来,公司与美国客户签署的第五份燃气轮机发电机组销售合同,交易对手方为公司近期在美合作的第四家客户。
奥尼电子:公司于2026年3月30日与沐曦集成电路(上海)股份有限公司签署《战略合作协议书》,双方就沐曦桌面AI工作站等硬件产品进行全方位、多层次、长期稳固的合作,建立战略合作伙伴关系。
珂玛科技:公司于近日收到中国证券监督管理委员会出具的批复,同意公司向不特定对象发行可转换公司债券的注册申请。
三星医疗:公司于2026年3月30日召开第六届董事会第二十八次会议,审议通过了《关于拟变更公司证券简称的议案》,同意公司证券简称由“三星医疗”变更为“三星电气”,证券代码保持不变。本次证券简称变更事项无需提交公司股东会审议,尚需向上海证券交易所申请,并经上海证券交易所批准后方可实施。
停复牌
复牌:泰福泵业(300992)、*ST八钢(600581)、高凌信息(688175)。
停牌:数源科技(000909)、亿利达(002686)、百花医药(600721)。
(文章来源:上海证券报)
