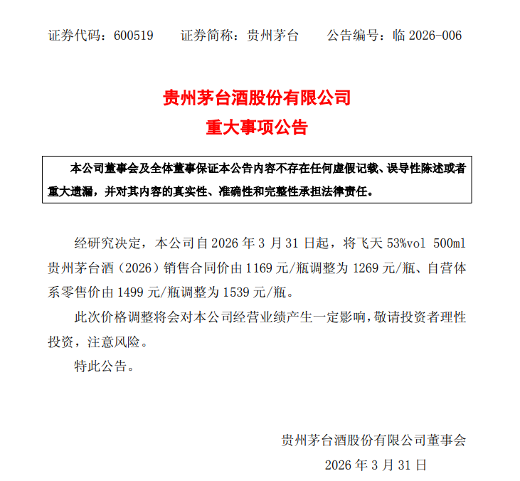
3月30日晚间,贵州茅台发布重大事项公告,宣布自2026年3月31日起,将飞天53%vol500ml贵州茅台酒(2026)销售合同价由1169元/瓶调整为1269元/瓶、自营体系零售价由1499元/瓶调整为1539元/瓶。
公告中还提示,此次价格调整将会对公司经营业绩产生一定影响,敬请投资者理性投资,注意风险。

大河财立方记者注意到,贵州茅台上次对飞天茅台零售价调整还是在2018年,当时将市场零售价由1299元上调至1499元。
而上次出厂价调整是在2023年11月1日,从969元/瓶上调至1169元/瓶,涨幅约20%,但市场指导价保持1499元/瓶不变。
值得一提的是,贵州茅台在今年1月举行的第四届董事会2026年度第一次会议中,审议通过了《2026年贵州茅台酒市场化运营方案》。
其中提到,在价格机制方面,以市场为导向,构建“随行就市、相对平稳”的自营体系零售价格动态调整机制。
酒类分析师蔡学飞告诉大河财立方记者,考虑到飞天茅台的行业标杆意义,其调价对于茅台自身与行业都有着深远影响。
从动因来看,首先恰逢春节后小淡季,茅台主动应对批价震荡的市场现实,可以通过小幅上调官方指导价来稳定价格体系,维护渠道与市场信心;其次是小幅涨价可以配合“i茅台”直销放量,重塑官方指导价的锚定作用,从源头上收回定价主导权;最后是顺应中国酒行业整体“挤泡沫”的趋势,特别是在高端白酒普遍价格回调的背景下,茅台选择“明升暗稳”,用小幅提价来对冲市场下行预期,可以维护其自身高端品牌等积极价值。
对于此次调价的影响,蔡学飞分析称,短期来看,这有助于修复渠道利润,改善茅台的经营情况。长期来看,它也标志着茅台正从依赖渠道囤货的“稀缺神话”,转向依靠真实消费驱动的“健康市场”,而一个更透明、更贴近消费者的茅台,也是真正高质量可持续发展的茅台。
亮剑咨询董事长牛恩坤分析认为,作为白酒行业的绝对锚点,茅台上调出厂价与指导价,直接打开了高端、次高端乃至中端酒的定价区间,缓解长期以来的价格挤压困境。此举既修复自身价值与渠道利润,也让五粮液、国窖1573等第二梯队得以稳住价位、提升溢价,次高端与区域名酒更能顺势理顺价格带、实现产品升级与利润改善。
他表示,茅台向上定价、让出中间空间,既是龙头引领行业良性循环,也避免全行业陷入低价内卷,推动白酒市场从价格混战走向分层有序、量价齐升的健康格局。
(文章来源:大河财立方)
