3月27日,东莞农商银行(港股代码:09889)发布2025年业绩公告。该行实现营收116.97亿元,同比减少5%;归属于该行股东的净利润38.54亿元,同比减少16.67%。
值得注意的是,2023年至2025年,东莞农商银行净利润已连续3年同比下滑。

据东莞农商银行官网,该行源于1952年成立的东莞信用互助组,1996年与中国农业银行脱离行政隶属关系,2005年完成统一法人体制改革成立东莞市农村信用合作联社,2009年改制为东莞农村商业银行股份有限公司,2021年在香港联交所挂牌上市。
截至2025年末,东莞农商银行集团资产总额为7960.16亿元,各项存款余额为5442.12亿元,各项贷款余额为4090.31亿元。
从盈利能力指标来看,2025年,东莞农商银行平均总资产回报率、平均权益回报率、净利差、净利息收益率均同比下滑,该行成本收入比率则同比增长0.92%至38.36%。

截至2025年12月31日,东莞农商银行资本充足率为15.41%,同比下滑1.13%;核心一级资本充足率为13.3%,同比下滑1.04%。该行不良贷款率为1.79%,同比微降0.05%。

从成本端来看,2025年,东莞农商银行营业费用为46.24亿元,同比减少1.29亿元,降幅为2.71%,主要是员工费用减少所致。该行董事和监事的酬金与2024年基本持平。
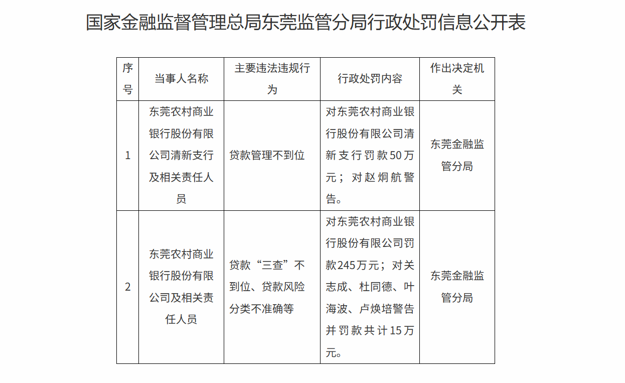
合规方面,2025年11月,国家金融监督管理总局广东监管局发布的公告显示,东莞农商银行因贷款“三查”不到位、贷款风险分类不准确等被罚款245万元,责任人关志成、杜同德、叶海波、卢焕培被警告并罚款共计15万元。与此同时,东莞农商银行清新支行因贷款管理不到位被罚款50万元,责任人赵炯航被警告。

二级市场上,截至3月27日收盘,东莞农商银行涨0.59%,报3.39港元/股,总市值233.5亿港元。
(文章来源:深圳商报·读创)
