
聚焦一:
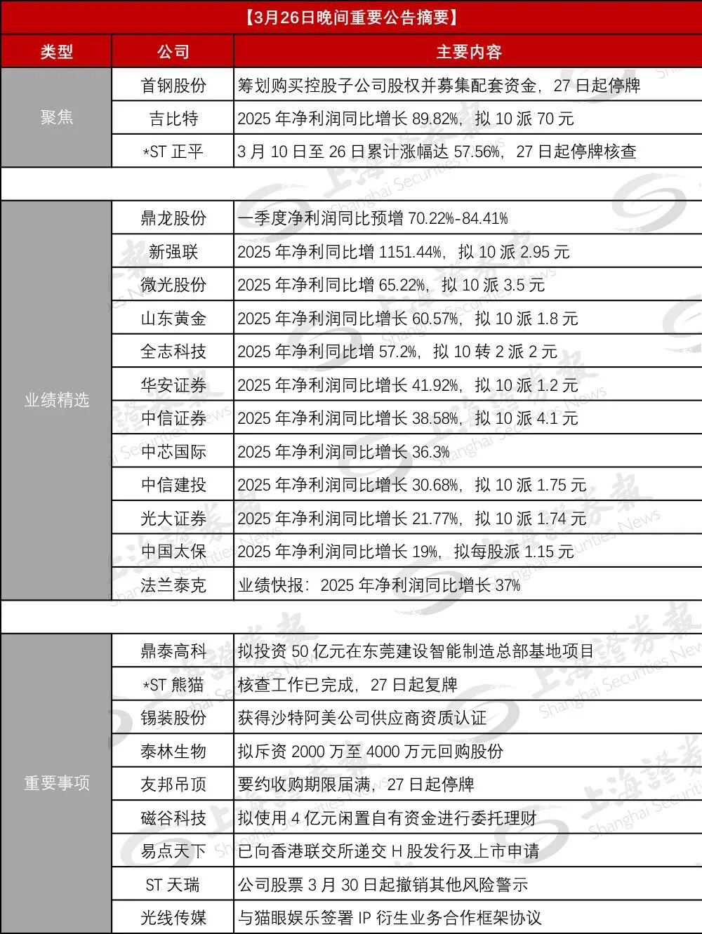
首钢股份:筹划购买控股子公司股权并募集配套资金 27日起停牌
公司正在筹划发行可转换公司债券及支付现金购买资产并募集配套资金事项,本次交易标的资产为公司控股子公司首钢智新电磁材料(迁安)股份有限公司股权。经初步研究和测算,预计本次交易将不构成重大资产重组,可能构成关联交易。公司股票自2026年3月27日开市时起停牌。
聚焦二:
吉比特(603444):2025年净利润同比增长89.82% 拟10派70元
公司披露年报。公司2025年实现营业收入6,204,659,480.39元,同比增长67.89%;归属于上市公司股东的净利润1,793,666,076.80元,同比增长89.82%;基本每股收益24.90元。公司拟向全体股东每10股派发现金红利70.00元(含税)。
聚焦三:
*ST正平:3月10日至26日累计涨幅达57.56% 27日起停牌核查
公司股票自2026年3月10日至3月26日累计涨幅达57.56%,期间10个交易日涨停,3次触及股票交易异常波动,且连续两次出现同向异常波动情形,二级市场交易风险加剧。为维护投资者利益,公司将就股票交易情况进行核查。经向上海证券交易所申请,公司股票自2026年3月27日(星期五)开市起停牌,自披露核查公告后复牌,预计停牌时间不超过5个交易日。
业绩精选
鼎龙股份:披露一季度业绩预告。公司预计2026年第一季度实现归属于上市公司股东的净利润2.4亿元-2.6亿元,同比增长70.22%-84.41%,环比增长19.53%-29.49%。公司表示,报告期内,公司业务发展态势持续向好,半导体材料业务营业收入实现稳步增长。公司持续优化产品结构、深化精益运营管理,经营效率稳步提升,整体盈利能力进一步增强。
新强联:披露年报。公司2025年实现营业收入46.28亿元,同比增长57.11%;实现归属于上市公司股东的净利润8.18亿元,同比增长1151.44%;基本每股收益2.13元/股。公司2025年度利润分配预案为:向全体股东每10股派发现金红利2.95元(含税)。
微光股份:披露年报。公司2025年实现营业收入14.75亿元,同比增长4.68%;实现归属于上市公司股东的净利润3.64亿元,同比增长65.22%;基本每股收益1.59元/股。公司2025年度利润分配预案为:向全体股东每10股派发现金红利3.5元(含税)。
山东黄金:披露年报。公司2025年实现营业收入104,287,391,583.12元,同比增长26.38%;归属于上市公司股东的净利润4,739,393,120.72元,同比增长60.57%;基本每股收益0.94元。公司拟向全体股东每10股派发现金红利人民币1.80元。
全志科技:披露年报。公司2025年实现营业收入28.38亿元,同比增长24.04%;实现归属于上市公司股东的净利润2.62亿元,同比增长57.2%;基本每股收益0.32元/股。公司2025年度利润分配预案为:向全体股东每10股派发现金红利2元(含税),以资本公积金向全体股东每10股转增2股。
华安证券:披露年报。公司2025年实现营业收入5,068,423,577.14元,同比增长31.11%;归属于母公司股东的净利润2,108,333,535.03元,同比增长41.92%;基本每股收益0.45元。公司拟向全体股东每10股派发现金红利1.2元(含税)。
中信证券:披露年报。公司2025年实现营业收入74,854,368,352.85元,同比增长28.79%;归属于母公司股东的净利润30,076,100,951.50元,同比增长38.58%;基本每股收益1.96元。公司拟以2025年12月31日的股本总数14,820,546,829股为基数,向全体股东每10股派发现金红利人民币4.10元(含税)。
中芯国际:披露年报。公司2025年实现营业收入673.23亿元,同比增长16.5%;归属于上市公司股东的净利润50.41亿元,同比增长36.3%;基本每股收益0.63元。
中信建投:披露年报。公司2025年实现营业收入23,321,714,460.73元,同比增长22.41%;归属于母公司股东的净利润9,439,423,821.46元,同比增长30.68%;基本每股收益1.09元。公司拟以2025年12月31日的股本总数7,756,694,797股为基数,向全体股东每10股派发现金红利1.75元(含税)。
光大证券:披露年报。公司2025年实现营业收入10,851,821,801.07元,同比增长13.06%;归属于母公司股东的净利润3,724,190,527.91元,同比增长21.77%;基本每股收益0.73元。公司拟向全体A股和H股股东每股派送现金股利0.1740元(含税)。
中国太保:披露年报。公司2025年实现营业收入4351.56亿元,同比增长7.7%;净利润535.05亿元,同比增长19.0%;基本每股收益5.56元。公司2025年度利润分配以经审计的母公司财务报表数为基准,拟根据总股本9,620,341,455股,按每股1.15元(含税)进行年度现金股利分配。
法兰泰克:披露业绩快报。公司2025年营业总收入2,418,622,669.09元,同比增长13.59%;归属于上市公司股东的净利润229,312,480.96元,同比增长37.35%;基本每股收益0.6035元。
重要事项
ST天瑞:公司撤销其他风险警示的申请已获得深圳证券交易所审核同意。根据相关规定,公司股票将于2026年3月27日停牌一天,2026年3月30日开市起复牌并撤销其他风险警示,证券简称将由“ST天瑞”变更为“天瑞仪器”,证券代码仍为“300165”。撤销其他风险警示后,公司股票交易的日涨跌幅限制仍为20%。
友邦吊顶:截至2026年3月26日,上海明盛联禾智能科技有限公司要约收购期限已届满。鉴于本次要约收购结果需进一步确认,经公司申请,公司股票自2026年3月27日上午开市起停牌,并将根据收购完成后公司股权分布是否具备上市条件等收购结果情况,于要约收购结果公告日开市起复牌或者继续停牌。
泰林生物:公司拟使用自有资金和/或自筹资金以集中竞价交易方式回购公司部分社会公众股股份,用于员工持股计划。本次拟用于回购的资金总额不低于2000万元且不超过4000万元,回购股份价格不超过40.27元/股。
公司同日披露向不特定对象发行可转换公司债券预案。本次发行募集资金不超过2.3亿元,扣除发行费用后将用于高性能过滤器及配套功能膜产业化项目、补充流动资金。
达刚控股:近日,公司取得华夏银行股份有限公司西安分行出具的《贷款承诺函》,同意为公司回购股份提供贷款额度,借款金额不超过3000万元,借款期限不超过3年。
公司此前披露,拟使用不低于2000万元且不超过4000万元自有资金及/或自筹资金通过深圳证券交易所交易系统以集中竞价交易方式回购部分公司股份,回购价格不超过10元/股,回购的股份将用于实施员工持股计划或股权激励。
鼎泰高科:公司拟与东莞市厚街镇人民政府签订投资协议,公司拟在东莞市厚街镇TOD片区内投资建设“鼎泰高科智能制造总部基地项目”,项目投资总额50亿元,其中固定资产投资(包括建筑物、构筑物及其附属设施、设备投资和土地价款等)40亿元。项目分三期投资,第一期约20亿元;第二期约20亿元;第三期约10亿元。公司表示,该项目聚焦小型钻针、高端工业刀具及高性能膜材料研发生产,是公司契合PCB及切削工具行业高端化发展趋势的核心战略布局。
锡装股份:公司于2026年3月26日收到阿美远东(北京)商业服务有限公司上海分公司发送的批准函,通知公司正式通过了沙特阿拉伯国家石油公司(以下简称“沙特阿美”)供应商资质认证。本次公司准入产品是符合沙特阿美标准的两种品类:换热器管束;壳管式换热器。上述产品均属于公司主营产品。
易点天下:公司已于2026年3月25日向香港联交所递交了发行境外上市股份(H股)并在香港联交所主板挂牌上市的申请,并在香港联交所网站刊登了本次发行并上市的申请资料。
光线传媒:公司与猫眼娱乐于2026年3月26日签署《合作框架协议》,双方将在IP衍生业务方面进行合作,协议有效期至2027年12月31日止。公司表示,本次签署《合作框架协议》将有利于规范公司与猫眼娱乐及其集团内相关公司未来在IP衍生业务合作的合规性。
磁谷科技:公司拟使用额度不超过人民币40,000.00万元(含本数)的闲置自有资金进行委托理财,授权期限自本次董事会审议通过之日起至下一年度审议该事项的董事会/股东会之日止。公司表示:在确保企业正常经营和资金安全的前提下,使用闲置自有资金进行委托理财,有利于提高暂时性闲置资金的使用效率和提高现金资产的收益,进一步提升公司整体业绩水平,符合公司全体股东利益。
*ST熊猫:近日,公司就股票交易情况进行核查,鉴于相关核查工作已经完成,经向上海证券交易所申请,公司股票将于2026年3月27日(星期五)开市起复牌。公司股价短期内上涨过快,可能存在非理性炒作风险,公司敬请广大投资者注意二级市场交易风险,理性决策,审慎投资。
停复牌
复牌: *ST熊猫(600599)。
停牌:首钢股份(000959)、友邦吊顶(002718)、ST天瑞(300165 )、*ST正平(603843)、德昌股份(605555)。
(文章来源:上海证券报)
