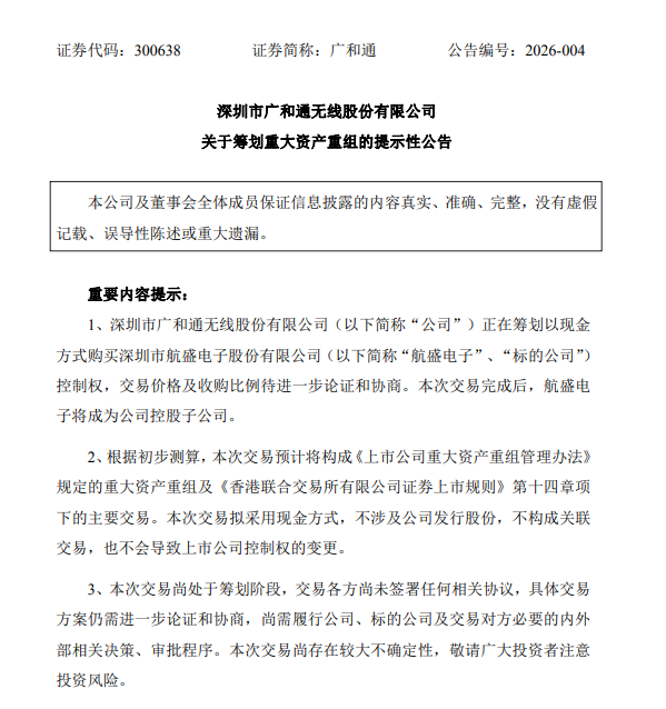
3月24日晚间,广和通发布公告称,公司正在筹划以现金方式收购深圳市航盛电子股份有限公司控制权,此次交易预计将构成重大资产重组。根据相关规定,此次筹划事项公司股票不停牌。

图片来源:公司公告
公开资料显示,航盛电子成立于1993年,注册资本为3.2亿元,公司研制开发、生产和销售汽车电子类系列产品、变频调速装置系列产品、仪器仪表、电脑外设设备、信息服务系统设备及其它电子产品。
广和通表示,航盛电子主营业务为汽车电子产品的研发设计、生产与销售。上市公司已深耕车载无线通信模组多年,通过整合下游企业,上市公司实现从车载通信模组供应商向全栈式汽车电子解决方案提供商的转型。
本次交易完成后,航盛电子将成为公司的控股子公司,上市公司与标的公司将进行深度融合和协同,上市公司的业务规模将得到提升,将切实提高上市公司的持续经营能力和持续发展能力,符合上市公司和全体股东的利益。
拟采用现金方式收购
公告称,本次交易拟采用现金方式,不涉及公司发行股份,不构成关联交易,也不会导致上市公司控制权的变更。交易价格及收购比例待进一步论证和协商。
公司提示称,本次交易尚处于筹划阶段,交易各方尚未签署任何相关协议,具体交易方案仍需进一步论证和协商,尚需履行公司、标的公司及交易对方必要的内外部相关决策、审批程序。本次交易尚存在较大不确定性,敬请广大投资者注意投资风险。
2025年前三季度,广和通实现营业收入53.66亿元,同比下降13.69%;实现归母净利润3.16亿元,同比下降51.50%。
广和通称,2025年前三季度,公司营业收入同比下降13.69%,剔除锐凌无线车载前装无线通信模组业务的影响,公司持续经营业务营业收入同比增长7.32%;剔除锐凌无线车载前装无线通信模组业务的影响,公司持续经营业务归母净利润同比下降2.19%。
Wind数据显示,3月24日,广和通股价上涨4.28%,收盘报26.05元/股,市值为213亿元。

(文章来源:中国证券报)
