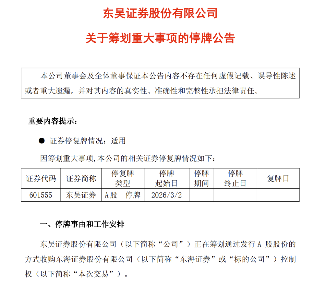
3月2日,东吴证券股份有限公司(股票代码:601555)发布公告显示,正在筹划一项重大资产重组事项,计划通过发行A股股份的方式收购东海证券股份有限公司的控制权。东吴证券A股股票于当日开市起停牌,预计停牌时间不超过10个交易日。

公告显示,本次交易事项尚处于筹划阶段,初步确定的发行股份购买资产交易对方为常州投资集团有限公司。常州投资集团持有东海证券26.68%的股份,为公司的控股股东。3月1日,东吴证券已与常投集团签署了《发行股份购买资产意向协议》,明确了收购意向及主要意向性条款。
东吴证券表示,本次交易尚处于筹划阶段,相关事项尚存在不确定性。公司表示将在停牌期间积极推进各项工作,并根据相关事项的进展情况,及时履行信息披露义务。
值得注意的是,本次交易是2026年首例券商并购案,东吴证券与东海证券同属江苏本土券商。
此外,本次合并完成后的新设主体名称,亦成为市场关注的重点。业内对于新券商名称存在多种猜想,除“苏南证券”“东东证券”等呼声较高外,亦有网友提出“苏超证券”这一颇具传播度的名称,相关讨论持续升温。

区域内券商整合
南都湾财社记者观察发现,此次东吴证券公告拟收购东海证券,是一次典型的区域内券商整合动作。作为此次收购方,东吴证券由1993年成立的苏州证券更名而来,总部位于江苏苏州工业园区内,是江苏省内核心券商之一。其第一大股东和实际控股人为苏州国际发展集团有限公司,隶属苏州市财政局,且前十大股东中过半为苏州国企,区域特色浓厚。
相关调研资料显示,东吴证券以“坚持根据地、融入长三角、服务中小微”为战略,自身定位为深度服务地方经济发展的精品化券商。东吴证券财报中显示,其坚持根据地战略、特色化经营,至2025年3月底拥有30家分公司,其中江苏省内17家,拥有133家证券营业部,江苏省内80家。
而此次收购目标东海证券同样是一家江苏省内国资背景券商,其由常州投资集团控股,同样是一家深耕江苏及长三角的区域券商。业内分析认为,如此次收购顺利达成,东吴证券+东海证券将进一步巩固在长三角的领先地位,形成“苏州+常州”双核心布局,强化对该区域的金融服务能力。

或将助力江苏板块“加速跑”
而除了区域属性,双方在业务协同方面也值得关注。从整体业绩来看,截至2025年上半年,东吴证券实现营业收入44.28亿元,同比增长33.63%;归母净利润19.32亿元,同比增长65.76%,期末资产总额1718.69亿元。同期东海证券实现营业收入8.15亿元,同比增长38.07%实现归属于挂牌公司股东的净利润1.06亿元,同比增长231.01%,期末资产总额570.98亿元。
具体业务方面,东吴证券财富管理业务和投资银行业务较为突出,其财富管理总客户数达316.67万户,客户资产规模6958.47亿元。投行业务则主要聚焦北交所,其在2025年半年报中表示,报告期内,公司把握北交所高质量扩容及IPO市场回暖机遇,全力推进IPO申报及在审项目进程,完成IPO申报受理7单,申报数量排名第8,全力巩固北交所竞争优势。
东海证券在常州本地同样具备扎实的产业资源与下沉渠道,且在财富管理、固定收益等领域具有优势。两者的结合显然并非资产规模的简单加总,而是深刻呼应了当前国家关于资本市场高质量发展的宏观顶层设计。自新“国九条”及监管部门明确提出“培育一流投资银行和投资机构”的战略导向以来,券商并购重组已经正式进入“快车道”。
本次江苏区域内券商整合的背后,对区域产业的金融协同加持作用值得关注。据江苏省政府新闻办公室前期发布的数据,截至2025年末,江苏科创板和北交所上市公司数量居全国第一,“十四五”期间,江苏新增上市公司259家、居全国第一。“并购六条”发布后,江苏上市公司新增披露并购重组350单。此次区域内券商整合重组,或将给资本市场江苏板块“加速跑”提供更加丰富的融资工具箱。
(文章来源:南方都市报)
