光伏企业正加速向太空“进军”。
1月14日晚间,钧达股份发布《关于对外投资参股上海星翼芯能科技有限公司的公告》。钧达股份拟以现金出资3000万元,参股上海星翼芯能科技有限公司,认购星翼芯能46.1539万元新增注册资本并获其16.6667%股权,启动从地面光伏向太空光伏的战略延伸。
双方将以排他性合作模式成立合资企业,聚焦CPI膜(透明聚酰亚胺薄膜)及相关结合产品研发生产,借力各自技术与资源优势,抢抓全球低轨卫星组网及太空算力产业的万亿级市场机遇。

图片来源:公司公告
Wind数据显示,截至1月14日,钧达股份股价报82.35元/股,最新市值为203亿元。
核心合作锁定CPI膜
抢占太空光伏材料赛道
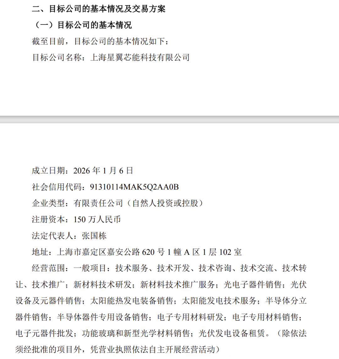
公告显示,上海星翼芯能科技有限公司成立于2026年1月6日,系由杭州尚翼光电科技有限公司团队创始人及创始股东新设的项目公司,用于承接尚翼光电的全部资产、人员及业务。
本次增资基于目标公司投前估值15000万元的定价。该事项已经公司总经理办公会审议通过,无需提交董事会及股东会审议,尚需办理工商注册登记等相关手续。本次交易不构成关联交易,也不构成重大资产重组。

图片来源:公司公告
根据《股东协议》,星翼芯能及其下属公司与钧达股份及其下属公司双方成立CPI膜、CPI膜与晶硅电池结合产品的生产制造合资企业,且该事项是双方互相排他的。星翼芯能设立董事会,由5名董事组成,其中钧达股份有权委派1名董事。
公司表示,本次股权合作旨在把握全球低轨卫星组网及太空算力产业的发展机遇,有利于充分发挥双方在光伏产业化能力、钙钛矿技术积淀、太空场景适配能力及航天资源整合领域的核心优势,实现优势互补。本次合作与公司现有光伏主业具有协同效应,能够有效拓宽公司产品的应用场景边界,助力公司从地面光伏领域向太空光伏领域的战略延伸。
对于太空光伏的市场空间,多家机构给出乐观预期。东吴证券、国金证券等机构测算,全球太空光伏市场未来将向万亿元规模发展。
市场空间广阔
提示三大风险
中国证券报记者从业内了解到,CPI膜作为太空光伏的“核心基石”,其技术门槛极高。这种材料具备超高透光率、超轻量化等优势,可适配可展开式太阳翼,应对低轨卫星轨道的昼夜温差与原子氧侵蚀,是国际航天领域的标准选择。
分析人士认为,当前全球高端CPI产能极为紧张,太空级CPI因纯度、稳定性要求更高,实际可用产能更为稀缺。随着全球低轨星座规模向50万颗迈进,卫星补网替换与深空探测需求释放,CPI膜市场空间广阔。
不过,钧达股份在公告中也明确提示了三大风险,需投资者理性关注:一是技术与业务不确定性,太空光伏技术前沿,星翼芯能暂未开展实质性运营、无在手订单,市场拓展进度存疑;二是合同履约风险,合作可能因战略调整、不可抗力等因素变更或终止,回购义务也存在履约不确定性;三是早期投资风险,星翼芯能无经营历史与财务数据,投资收益与退出回报存在较大不确定性。
对此,钧达股份表示,将通过完善内部协作机制、强化风险管控、加强投后管理等方式积极应对,确保战略推进的同时防范潜在风险。本次投资资金来源于自有或自筹资金,不会对公司当期财务状况与经营业绩造成不利影响,也不影响业务独立性。
(文章来源:中国证券报)
