央广网北京1月14日消息(记者樊瑞)1月14日晚,中信证券发布2025年度业绩快报,成为首家披露2025年度业绩快报的券商。
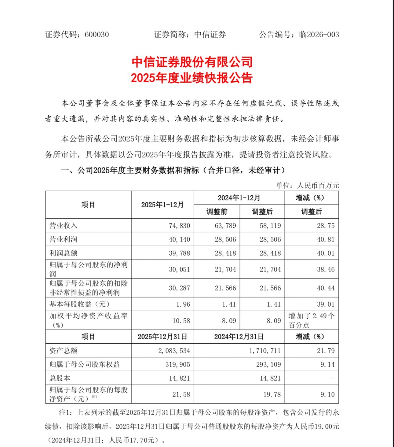
公告显示,2025年,中信证券实现营业收入748.3亿元,同比增长28.75%;实现归属于母公司股东的净利润300.51亿元,同比增长38.46%;实现基本每股收益1.96元,同比增长39.01%;加权平均净资产收益率10.58%。

对于业绩增长的主要原因,中信证券解释称,2025年,国内资本市场整体呈上行态势,市场交投活跃度显著提升,投资者信心增强,A股主要指数均实现上涨。中信证券积极把握市场机遇,稳步做大客户市场规模,经纪、投资银行、自营业务等收入均实现较快增长。同时,中信证券坚定推进国际化布局,深化跨境服务能力,叠加香港市场的良好表现,公司境外收入实现较快增长。
此前,中信证券发布的2025年第三季度报告显示,截至2025年9月底,中信证券总资产跨上两万亿元大关,达到2.03万亿元,中信证券成为国内券商中首家资产规模破两万亿元的公司。2025年前三季度,中信证券实现营业收入558.15亿元,同比增长32.70%;实现归母净利润231.59亿元,同比增长37.86%。
(文章来源:央广财经)
文章来源:央广财经
原标题:首份券商2025年业绩快报出炉 中信证券净利超300亿元
